TDA7294 Amplificador de potência estéreo ou em ponte com desenho da placa de circuito impresso. Devido ao grande sucesso do amplificador com TDA7294 postado aqui no blog, resolvi desenhar a placa dessa nova versão de amplificador dinâmico, que pode funcionar em modo estéreo ou em modo ponte para quando necessita de mais potência como uma potência parruda para o Subwoofer de seu sistema Home Theater.
ola Toni.. segue a foto do amplificador que montei.. 100% confiável a montagem.. som de altíssima qualidade, usei o trafo para a fonte 25-0-25VAC x 8A, falante 15p 4ohm e 2 cooler 12v 80x80mm atrás do dissipador, mesmo em consumo máximo o dissipador ficou em 60 graus, não passou disso, bem estável, toquei com ele 2 noite inteira sem problema nenhum. usei no modo bridge, em stereo também ta beleza. tive que cortar a placa alguns milímetros do lado dos tda e colocar jumpers para dar alinhamento com o dissipador..valeu.. att..
Edson STJ
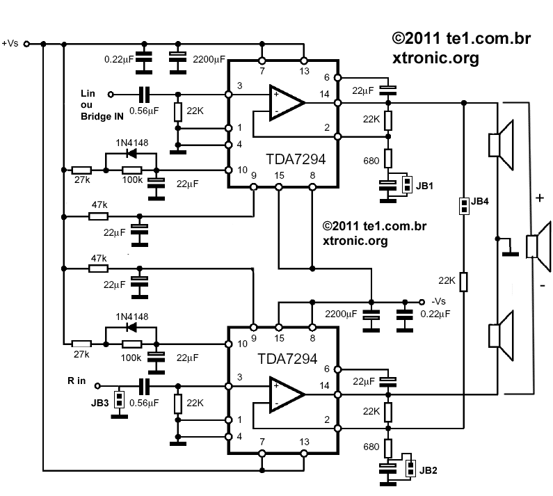
Circuitos utilizando integrados como o tda7294 facilita a montagem, pois toda complexidade está dentro do CI. No caso este CI da ST Microelectronics é um circuito integrado monolítico num encapsulamento Multiwatt15, desenvolvido para ser utilizado como amplificador de áudio classe AB em aplicações de Alta-fidelidade, sendo muito utilizado em amplificadores de sistemas eletrônicos comercias. Graças a ampla faixa de tensão de trabalho e alta capacidade de corrente de saída ele consegue fornecer grandes potências de saída em cargas de 4Ω a 16Ω, mesmo quando utilizando fontes de alimentação sem regulação.
Esse circuito de TDA7294 Amplificador descrito aqui, utiliza dois CI’s
Os TDA7294 podem ser utilizados em modo estéreo (2 x 80Watts) ou modo ponte (1x 180 Watts), para realizar essa configuração basta configurar os 4 jumpers. Para facilitar a montagem o circuito conta com fonte de alimentação acoplada. A fonte é simples do tipo simétrica com uma ponte retificadora, capacitores sendo dois eletrolíticos grandes, de 4.700µF a 12.000µF/50v. O transformador recomendado é de 12-0-12 a 25-0-25 /4A, dependendo da qualidade do transformador recomenda se mínimo de 6 Amperes de corrente. Claro que com um transformador menor a potência será menor bem como também a corrente.
Acompanhe Toni Eletrônica nas redes sociais
No modo estéreo todos os jumpers deverão estar abertos e os alto-falantes (caixas de som) serão ligados nos conectores OUT1 e OUT2 e a entrada de áudio nos conectores IN1 e IN2. Já no modo de amplificador em ponte todos os jumpers deverão estar fechados e a saída de áudio será OUT1 (+) e OUT2 (+) e a entrada de áudio será em IN1, IN2 será curto circuitado para o terra via JB2.
No modo bridge o fabricante não recomenda utilizar com alto-falantes com impedância menor que 8 Ohms.
Nesse circuito foi removido a chave de mute/stand-by, porém se preferir pode ser adicionado, a montagem é simples já com sugestão de placa de circuito impresso.
O corpo do circuito integrado deve ser isolado do dissipador utilizando isolador (Thermal Pad) de mica ou plástico e bucha para isolar o parafuso. Na montagem deve ser utilizado pasta térmica para auxiliar na dissipação de calor.
Vídeo da montagem do TDA7294 Amplificador de potência estéreo feita pelo nosso amigo José.
Vídeo da montagem feita pelo nosso amigo Neto
Vídeo da montagem feita pelo nosso amigo Adneison Oitaiã
https://youtube.com/watch?v=tZGDwLbqLCA
Amplificador montado a partir do projeto retirado do site do Toni eletrônica. como eu disse no vídeo ele não está na sua capacidade máxima devido a pouca corrente do transformador e as caixas de som não suportarem a potência dele, os capacitores da fonte também estão abaixo do mínimo recomendado, estou usando 4700µF enquanto o correto é usar acima de 10000µf. A captação de áudio da câmera é muito ruim e não mostra potência real dele. O vídeo foi só para mostrar o amplificador pronto e funcionando, mais modificações vem por aí.
Fotos da Montagem realizada pelo Rafael e postado em sua página no Flicker
Montei o layout para funcionar apenas como estéreo, ignorando o modo bridge, ou seja, não existe o R13 nem JB1, JB2, JB3 e JB4 no circuito… No Arquivo zipado está o layout da parte de cima e de baixo da placa, basta imprimir como está e usar (a parte da tinta impressa fica encostada na placa para dar certo), tem em PNG e PDF. Eu fiz com o método do ferro de passar, foi um pouco chato mas deu certo no final das contas. (Rafael)
Download dos Arquivos
Esquema do circuito do amplificador dinâmico utilizando tda7294 — ponte 180Watts ou estéreo 2 x 80Watts — Clique para ampliar.
Agora com nova versão da placa, compacta e os componentes melhor organizado!
Sugestão de placa de circuito impresso para montagem do circuito de TDA7294 Amplificador de potência estéreo dinâmico




Lista de material para montar o amplificador de potência.
Última atualização: 12/08/2021 23:14
| Componente | Valor | Descrição | Quantidade |
| Resistores 1/4W | |||
| R1, R3, R7, R9, R13 | 22k | Vermelho, vermelho, laranja, ouro | 5 |
| R2, R8 | 680 | Azul, cinza, marrom, ouro | 2 |
| R4 | 100k | Marrom, preto, amarelo, ouro | 1 |
| R5 | 27k | Vermelho, violeta, laranja, ouro | 1 |
| R6 | 47k | Amarelo, violeta, laranja, ouro | 1 |
| R14, R15 | 4.7K | Amarelo, violeta, vermelho, ouro | 2 |
| Capacitores | |||
| C2, C4 | 4.700µF a 10.000µF/50V | Capacitor eletrolítico | 2 |
| C5, C7, C8, C9 | 22µ/50V | Capacitor eletrolítico | 4 |
| C6, C12 | 560nF a 3.3µF | Capacitor filme | 2 |
| C10, C11, C16, C17 | 100nF/50V | Capacitor cerâmico | 4 |
| C13, C18 | 22µF/50V | Capacitor eletrolítico | 2 |
| C19, C20 | 220p/50v | Capacitor cerâmico | 2 |
| Semicondutores | |||
| D1 | 1n4148 | Diodo | 1 |
| B1 | GBJ3510 ou equivalente | Ponte retificadora | 1 |
| LED1, LED2 | Led 5 mm | Led cor a escolha | 2 |
| CI1, CI2 | TDA7294 | Circuito integrado amplificador de áudio | 2 |
| Diversos | |||
| CN1 | IN1 (Entrada 1 ou entrada em ponte) | Conector Jst Xh 2 Vias Passo 2,54 mm ou equivalente | 1 |
| CN2 | IN2 (Entrada 2) | Conector Jst Xh 2 Vias Passo 2,54 mm ou equivalente | 1 |
| CN3 | OUT1 (Saída 1) | Borne Conector KRE 2 Vias 5.08 mm | 1 |
| CN4 | OUT2 (Saída 2) | Borne Conector KRE 2 Vias 5.08 mm | 1 |
| CN5 | POWER (Alimentação) | Borne Conector KRE 3 Vias 5.08 mm | 1 |
| BTL1, BTL2, BTL3, BTL4 | Jumper para funcionamento em ponte | Pin header passo 2.54 mm 2 pinos | 4 |
| Solda, Fios, Pci, Caixa, fonte | |||
Download dos arquivos de placa de circuito (PCB) para TDA7294 Amplificador — Placa em PDF, PNG, POSTCRIPT e GERBER.
O layout da placa de circuito impresso foi atualizado, agora com tamanho compacto, continua sendo possível a montagem em placa de circuito impresso de face simples. Foi adicionado o gerber para você poder encomendar suas placas.
Outra versão do amplificador com tda7294 mono
Pré Tons completo postado pelo amigo A. Junior
- TDA7294 datasheet em PDF — Atualizado
- GBJ3510 datasheet em PDF





Ola .estou utilizando uma fonte de 26 0 26 com 4 ampere e melhor utilizar o amplificador em modo bridge ou estéreo? No modo bridge qual a impedância sem muita distorção?
Olá Marcos
Com 8 Ohms.
Esperei bastante, paguei caro no frete e fiz um excelente acendedor de leds de altíssimo custo! Daí voltei aqui pra ver e notei que tem componentes diferentes ou faltando no arquivo de download, gente falando sobre diodo invertido, CI na trilha!? já ferrei toda a placa tentando encontrar… Alguém aí que tenha feito pra me ajudar?
Olá Silvio
Este circuito?
Boa noite, para montar com o TDA 7295 o que preciso modificar?
Olá Gpino
https://www.te1.com.br/2013/01/amplificador-com-tda7296-bridge/
olá toni, n vi o esquema do filtro passa baixa.. tentei fazer aqui com lm324n mas fica ruim a qualidade…desde já agradeço..
Olá Hudsonkem
Qual link?
Boa noite.
Poderia disponibilizar os arquivos gerber do amp?
Queria fazer a pcb na cnc.
Grato.
Olá Luiz
Adicionado, baixe no Mirror!
Mention pcb size
Hello Ubaid
10.7 x 7.9 cm; 4.22 x 3.10 inches
Ótimo post parabéns, dá pra montar com tda7296 pois tenho 4 deles aqui pra montar um sistema 2.1 com um par em Ponte pra sub, alguma alteração. Obrigado
Olá Cícero
https://www.te1.com.br/2013/01/amplificador-com-tda7296-bridge/
O layout pcb parece estar errado. O ci 7294 tem 3 pinos q nao sao usados. Nesse layout apenas 1 pino nao é usado.
Olá.
Não está errado, é que dois pinos sem conexão interna foram utilizados aqui para servir como “ponte” para que outro pino pudesse alcançar a ligação elétrica no layout.
Olá Toni. Muito boa tarde. Gostaria do amigo de saber como posso adquirir a placa STEREO com TDA 7293 ou TDA 7294. Quanto custa e como posso fazer o pagamento da mesma ? Outrossim, se possível, saber se o amigo comercializa a mesma em forma de KITT ou já montada ? Forte 73s . Obrigado pelas informações. Carlos Alberto Uchôa – PY1UNJ – RJ
Olá Carlos Alberto
Aqui:
Toni, preciso de um amp que entregue pelo menos 40w por canal em 12v, você recomenda qual circuito?
Abraços!
Olá Matheus
Este não dará os 40W em 12+12.
Bom dia!! Qual dissipador de calor devo usar? (mais especificamente a área total para ter uma dissipação eficiente sem o uso de cooler)
Olá Danilo
Um de cerca de 0,5KG.
Tony, gostaria de saber como utilizar um trafo 24-0-24 / 6A.
Precisa fazer alguma alteração na ponte retificadora ou outro componente.
Um grande abraço…
Olá Valter
Fica legal assim!
Esse amplificador é ótimo, montei e gostei muito, uso para amplificar a saida de som do pc, ligo direto sem pré-amplificador, funciona de boa!
Olá Ricardo
Obrigado pelo feedback!
Sim PC tem um bom sinal, o pré é dispensado.
Oi Toni, eu montei esse projeto é estou usando em bridge, só que depois de uns 30 segundos a um minuto o som some. Estava utilizando um alto falante de 4homs pensei que poderia ser ele, então coloquei um outro de 8homs e continuou mesma coisa. O som vai diminuindo e distorcendo como que se a corrente estivesse abaixando, entao coloquei o multímetro e a corrente não está abaixando, estou utilizando dois capacitores de 15.000 uf e um traço de 18-0-18 depois de retificado da 22-0-22, você tem ideia do que pode ser ?
Olá Daniel
Qual a capacidade de corrente do trafo?
Boa tarte Toni, é na faixa de uns 3 ou 4 amperes, mas eu já enrolei um com o fio 14awg 28-0-28 e também ficou a mesma coisa, o som vai diminuindo até sumir tudo :/
Olá Daniel
Mande fotos.
ola pessoal como faço para alimentar um pre que precisa de 15 v eu acho e 5v eo seguinte tem uma mesa amplificada beringer pmh518m o pre ea fonte ta boa so placa lpa 1180 que queimou td vou trocar a palca….
mas a placa que comprei nao tem a saida que que alimenta o pre mas da fonte diz que sai o os que alimenta so que é corrente continua como faço agora para ligar o pre sem passar pela placa amplificada
http://www.electronica-pt.com/esquema/audio/behringer-audio/behringer-pmh518m-15999/
Olá Ivar
Não consegui visualizar o que quis dizer!
Ola Toni, voce tem o esquema usando o TDA8950 com 300w em mono de preferência sem adicionais (filtro ou preamp). Preciso mono pois usarei ele para um SubWoofer, junto com filtro +preamp tirado daqui do site mesmo.
Ps: se ouver outro CI nao me importo, sendo que use poucos semelhante ao tda8950.
Pesquisei e so encontrei com mais de 1 canal.
Grato.
Olá Marcos
Veja nos artigos do Flávio
http://www.te1.com.br/author/flavio/
Olá Toni, estou montado o projeto, estou na dúvida qual transformador comprar, qual o mínimo de voltagem na entrada ??? E para utilizar com o equalizador posso ligar outro transformador de 12v ???
Olá Orlando
Trafo de 22-0-22 a 28-0-28 / 5amperes.
Olá, porque no esquema os pinos do TDA 7294 ” 5, 11 e 12″ não estão sendo usados, e na placa de impressa estão??
Olá Adilson
São do tipo não conectado.
Sua sugestão de placa já está espelhada? Fiz uma placa igual a que esta disponível no projeto mas ficou diferente se eu usar a imagem do lado dos componentes como referencia.
Olá Isvi
Qual delas utilizou?
PCB do PDF disponível pra download. Nao consegui espelhar.
Olá Isvi
Solicite o arquivo original do desenho por email!
Pois é, eu também fiz uma placa pela do projeto como já estando espelhada (observando o que está escrito nela – letras espelhadas) e quando fui conferir se os pinos do TDA7294, conferiam com a alimentação e Line IN (aliás, todos) verifiquei que não correspondiam, estavam invertidos. Nem liguei na energia, mas vou fazer outra. Desde já agradeço pelo projeto. Obrigado. J.Santos – Gama, DF.
Muito bom, eu montei somente a versão estéreo como o Rafael, utilizei o layout dele, ficou 10, qualidade ótima, porém eu notei que os 2 capacitores de 22uf que ficam no lado esquerdo do TDA estufaram, coloquei capacitores de 250 volts e estufaram novamente, oque eu deveria mudar ? ‘-‘
Olá Pedro
Veja se não está invertendo a polaridade ou coloque um com uma tensão maior!
…montei esse amplificador e surpreendi-me com o som: limpo sem chiados, graves ótimos(com certeza por causa dos dois enormes capacitores de 10.000 µF), para usar no meu pc, não usei pre-amplificador, liguei a saida de som do pc direto nas entradas, ficou 10!
Olá Ricardo
Obrigado pelo feedback!
cara manda pra mim esse projeto, o meu e-mail é [email protected].
grato.
Olá Toni estou montando o amplificador mais estou em dúvida quanto quanto aos junpers jb1, jb2, jb3 e jb4 no esquema não tem eles em suas posições pode me passar direitinho ou me explicar em que parte mostram eles e tenho uma dúvida a respeito com eles ligados a potência e 160wats rms e sem eles fica modo estéreo com 80wats em cada saída e isso? E como eu faço pra ligar um pré amplificador no modo ponte pod me falar desde já grato!!?
como posso conseguir uma placa ja gabaritada e pronta para eu fazer esse projeto do amplificador.
Olá Paulo
Consegue no MercadoLivre, algumas equivalentes!
Oi toni parabéns pelos seus projetos ! eu montei um stereo com trafo de 22+22 10a gostaria de saber se eu posso tirar 12v dessa fonte e como eu faria isso é que não quero ligar outra fonte porque ja tenho a fonte de 12+12 do pre dois trafo ainda vai mas tre trafo é de mais ! como eu posso ligar o cooler de fonte de computador ? se puder me ajudar fico muito grato !!
Olá Claudio
Utilize um regulador 7812!
como ligar um cooler de 12v nesse projeto ?
Utilize uma fonte separada, caso seu trafo não possua outras saídas, você tbm pode derivar as saídas do seu trafo e regular elas para 12v ( pode ser com Darlington e zener ou com 78xx)
eu não tenho fonte simétrica nem transformador 25 0 25. mas tenho uma fonte normal aquela universal que seleciona a tensão como faço para usa esta fonte no lugar da simétrica?
Olá Gladson
Não serve!
Olá Toni parabéns muito bom esse amplificador, notei uma resposta em que você siz que tem um de 700 W postado, pode me enviar os arquivos? Pode me enviar também o esquema de como colocar o controle de som na placa, não consegui foi fazer o controle de som nesse só consigo fazer o controle de som pelo celular ou pelo Notebook…… Me envia por favor o de 700 w se possível com controle de som, quero usar uns alto falantes poderosos que tenho……. Obrigado amigo.
Olá Ricardo
http://www.te1.com.br/2011/03/amplificador-de-660-watts-rms-4-ohms-mono/
nao encontro os dois capacitor de 10.000 micro, posso coloco outro valor menor? ate qual o limite?
Olá Gladson
A partir de 4700µF
Qual a dimensão da placa de circuito impresso stou com dificuldade
Olá Marcos
Verifique no PDF!
Bom dia tony esse amplificador estereo está funcionado porem não posso dar total potencia
o que quero saber o dimensionamento dos falantes em potencia e polegadas
quantos watss devo usar e quantas polegadas
Olá Jurandir
Qual a tensão de sue trafo?
ala toni eu montei o projeto mas só saiu som de um lado e o outro ficou bem baixo.pq será
Olá Nene
Confira sua montagem!
Uma duvida o projeto ja ta invertido ou vou te que inverter antes de montar ?
Olá Gabriel
Qual padrão irá utilizar para fazer sua placa?
Meu próximo amplificador que vou montar vai ser esse hehe !
Olá Gabriel
Boa sorte!
ola Toni queria saber como coloco um potenciometro neste circuito ?
antecipadamente obrigado.
Olá Daniel
Assim:
http://www.te1.com.br/wp-content/uploads/2012/07/potenciometro_amplificador_volume.jpg
Amigos gostaria que se alguém soube qual é o números dos trés integrados
do pré-amplificador da caixa Csr4000A, ficaria grato, pois ja batalhei e não consegui.
no mais muito obrigado a quem me informar
Olá Genesio
Parece que é TDA7294.
qual o tamanho da placa nao to conseguido enprimi no tamanho certo
obrigado
Olá Toni.
Quero ter 100w rms usando esse layout com 2 tda7294 Estéreo , qual a tensão/amperagem que deve ter meu transformador? (vou usar 2 falantes de 50w, 4ohms em série).
Se puder responder aqui ou nesse email ([email protected]) Agradeço muito!
Obrigado
Desculpe, vou usar 2 falantes de 8ohms em paralelo e não 2 de 4 em série.
PS. Muito bom seus projetos, já li vários!!
Olá Felipe
Trafo de 22+22 / 4A.
Ola toni,sou novo na eletronica e fiz um trafo caseiro para meu amplificador de 200w com tda7294 mas ele esta esquentando fora do normal ele e de 20-0-20x8a porque
Olá Wilson
Verifique seu trafo.
Fiz a minha montagem a um bom tempo pouco mais de 1 ano, estou usando em ponte, dias atrás testando uns graves ele ficou baixo bem baixo… quase mudo… deixei parado e não sei o que pode ser… Creio que pode ter queimando um dos TDA… Como posso testar as saídas para saber se estão OK? O que pode ter ocorrido.
Olá Gustavo
Trocando elas.
Toni voltei o AMP para o Modo estereo e comprovei que houve a queima do CI do canal da direita… Resolvido o problema
Olá Gustavo
Obrigado pelo feedback!
Muito obrigado pelo projeto, fantástico.
Por favor eu poderia ligar caixas de 6ohms no modo estéreo?
Qual transformador eu poderia colocar para conseguir tirar o máximo de potência dele? No artigo recomenda 22v a 28v 6A, qual seria o limite superior para uma máxima potência?
Muito obrigado,
Zakk
Olá Zakk
Pode ligar caixas de 6 Ohms em modo estéreo.
Limite 28V.
olá tony curti muito mesmo seu esquema, gostaria que me enviasse os esquemas e montagem do equalizador, pois não estou achando aqui, quero turbinar uma vitrola antiga que tenho.
se der envia para [email protected]
desde já valeu ai amigo
Qual equalizador?
posso fazer 2 placas dessa em modo e fazer uma dupla sterio?
posso ligar numa bateria de carro 120 a 12v ou de caminhão 24v 150a?
se utilizar uma fonte de corrente continua posso deixar sem a ponte retificadora?
Com 2 placas terá 4 canais simples ou 2 canais em ponte.
Para ligar baterias terá de utilizar 2 baterias. De 24V terá maior potência.
Se utilizar fonte DC, pode omitir a ponte retificadora.
ola boa tarde, teria como vc fazer um video ensinando a fazer o layout do circuito em algum programa?
Ja procurei no youtube mais nunca achei…
Obrigado.
Olá Auridiney,
http://www.te1.com.br/?s=curso+eagle
ola qeria saber se a fonte pode de ser de 12 volts. obrigado.
Olá Daniel, é pouco e por favor leia o artigo.
Boa noite!
Gostaria de saber se tem como colocar uma chave de mute/stby nesse circuito e como faço isso!
Obrigado!
Olá Gustavo
Dê uma espiada na versão mono1
Olá, gostaria de saber o tamanho correto da placa (opção que tem as trilhas bem escuras), pois já imprimi direto do pdf e ficou pequeno demais (as pernas do TDA7294 não coincidiram com os furos) e também tirei com as dimensões 20.3 x 12.6 cm, conforme informado a um outro amigo que teve essa dúvida, mas aí ficou extremamente grande.
Olá Thiago
Fique atento na configuração do sue leitor de PDF, para que seja impresso em 100%.
Qual layout tá valendo, o mais escuro, o mais claro ou tanto faz? Pois vi nos arquivos que existem dois pdfs com placas um pouco diferentes. Quais seriam as dimensões da placa?
Olá Thiago
São 2 opções de layout!
E quais seriam as dimensões da placa?
Olá Thiago
De qual das placas?
Bom dia, muito bom seu blog, muito bom mesmo, deu muita luz aqui. É o seguinte, eu tenho 6 alto falantes e gostaria de montar um circuito estéreo com TDA7294 para amplificar um teclado, as caixas são de um home theater antigo mas o áudio que eu quero é 2.1 e não 7.1. Tenho 10 TDA’s aqui, me dá uma força por favor? Grato
Olá Gabriel
Sabe qual a potência destas caixas?
Então, todas elas tem 4ohm de impedância, não faço ideia da potência que era o home theater, ele é um Phillips CSW3600.
Olá Gabriel
TDA7294 em ponte não funciona com impedância menor que 8Ohm.
boa noite,gostaria de saber para que serve os jumpers jb1,jb2,jb3,jb4.alternar o que?
Olá Weverton
Por favor leia o artigo!
obrigado,passou despercebido,funcionou legal parabéns,ficou otimo com um pequeno ruído,quando ponho a mão no terra ele para de dar ruído seria o capacitor de 10,000, que coloquei de 4,700?
Olá Weverton
Obrigado pelo feedback.
reforce as ligações do GND.
Não esqueça de isolar os cis em relação ao dissipador.
Bom dia,
Gostaria de saber se posso utilizar este power com um pré baseado no pré do Gallien Krueger 800 RB para baixo, e também utilizando um falante de 200W projetado para cubo de baixo.
Olá Anderson
pode sim.
Ola, bom primeiramente gostaria de parabenizar pelo o projeto deste amplificador
eu acabei de montar o meu, mas por algum motivo sabe la o que ele nao funcionou.
fiz e refiz as soldas e tambem revisei os componentes,so nao esta amplificando o
som.alguem pode me ajudar. desde ja agradeco se alguem me aaajudar (eudes)
Olá eudes
Mande fotos!
Ola toni fiz esse projeto e ficou muito bom a qualidade de som excelente, agora gostaria de montar um de 1000wrms ou mais se vcs tiverem algum projeto favor me mandem [email protected]
Desculpa pessoal meu email é fabioalexandresantos69(@)hotmail.com
Olá Fabio
Temos de 700W postado!
Não deixe seu e-mail exposto!
Boa tarde Toni!
Parabéns pela sua generosa contribuição aos praticantes de Eletronica!
Tenho 2 perguntas:
01) eu tenho um transformador 22-0-22 por 10 amperes, eu posso utilizar este único transformador para alimentar duas placas desta em modo Bridge?
02) A sugestão para a placa de circuito impresso vista aqui é como se estivesse olhando para o lado cobreado ou é uma figura invertida para silkscreen?
Abraços e Obrigado!
Olá Marcus
1) Sim pode utilizar o trafo.
2) Está invertida
Boa tarde! utilizei o método de termotransferência e percebi que a placa ficou invertida em relação à máscara de componentes. Devo espelhar a imagem para utilizar nesse método de transferência? concluí a placa e não funcionou. Será que os CIs queimaram com isso?
Obrigado!
Olá Toni! refiz o circuito com a imagem espelhada. Era isso mesmo, agora que inverti funcionou, mas estou achando baixo. O trafo que utilizo acho que não dá 5A, será que é isso? enrolei com 28 0 28 mas o fio é fino. Será que é o preamp que está fraco ou é a fonte mesmo? Obrigado!
Olá Romulo
Qual impedância do alto falante?
Considere utilizar um pré!
Boa Noite Toni, estou montando essa placa, mas não encontrei os capacitores c2 e c4, tenho 2 capacitores 3300 50v, qual seria o problema de utilizá-los?
Desde já agradeço e parabéns pelo site, é ótimo!!
Olá Erick
Pode utilizar!
Usei uma trafo 33+33 5A pode ?
Olá James
É muito!
Olá, gostaria de saber se posso utilizar um transformado 18+0+18VAC / 5A. Eu perderia muita potência?
Olá Guilherme
Pode utilizar!
Olá Toni. Sou proprietário de 2 caixas (uma amplificada e outra passiva) da marca CSR, modelo CSR4000. Este fabricante vende este modelo como sendo de 300W RMS. mas quando abri a caixa amplificada, reparei que o amplificador é feito com 2 CIs TDA7294 em bridge. Isto não significa que a potência máxima é de 180W e não 300W como afirma o fabricante? Há alguma possibilidade de se obter 300W com apenas 2 chips TDA7294? Será que fui enganado?
Olá Savio
O velho marketing sendo informado primeiro que os dados técnicos!
Neste somaram os 2 canais 150W + 150W.
Aqui sempre falamos em potência RMS por canal.
Teve em um artigo que coloquei assim como este fabricante, o pessoal puxou minha orelha!
ola toni fiz duas placas destas estao funcionando perfeitamente queria te perguntar como faço para fazer uma saida pra sub usando este circuito.
Olá Fabio
Temos alguns circuitos de pré para sub aqui:
http://www.te1.com.br/2012/01/filtrousandoba4558/
http://www.te1.com.br/2012/07/circuito-filtro-graves-ajustavel-50hz-a-150hz-ne5532-bass-filter-controle-volume/
http://www.te1.com.br/2010/12/transforme-suas-caixinhas-do-pc-em-um-sistema-2-1-filtro-p-sub/
nao posso usar um trafo de 20+20??
Olá Gilson
Sim pode!
Olá toni, posso usar o tda 7296 nesse circuito ?
Olá Leandro
Aqui: http://www.te1.com.br/2013/01/amplificador-com-tda7296-bridge/#axzz34LcSXJR9
amplificador em ponte a impedancia de saída dobra.ser for 4 vai para 8 ohms.
Olá sidnei
Deve ser de 8 a 16 Ohms!
Montei o projeto, e ficou muito bom mesmo. Porém, montei um Pré-tonal com TDA1524A e ao ligar o mesmo o som sai distorcido. Agora quando ligo o amplificador sem o pré, fica um ruido muito forte nos falantes e o transformador está esquentando muito (Trafo 127/220 VAC, 24+24V da Hayonik).
Olá Valter
Qual corrente do trafo?
Olá Toni, as especificações do Trafo são – Potência: 15,84VA; Entrada 127/220VAC; Saída: 24+24VAC 330mA.
Olá Valter
é “Fraco”
Coloca um de 350VA ai!
Toni…
Consegui um Trafo de 40-0-40 / 6A, posso usá-lo neste projeto?
Olá Valter
é muito.
Obrigado Toni.
Consegui um outro de 24-0-24 / 6A.
Este é mais fraco, pode ser?
Olá Valter
Pode sim.
Boa noite Toni.
Estou com um problema com uma caixa amplificada sera que você poderia me ajudar?
Eu e um amigo que tem uma loja de eletrônica estamos tentando desvendar um mistério estamos com essa caixa para arrumar porem não estamos conseguindo achar o esquema para realizar o conserto da tal caixa.
Bom pelo que vem indicando na placa de circuitos e no painel dela se trata de um modelo Super Mix LL – 140. Mas os esquemas que pegamos da LL 140 não são compatíveis. A placa de circuito é tão antiga que não esta descriminação os valores dos componentes mas esta numerada se não me engano de 01 a 80.
Sera que você poderia nos ajudar?
Agradeço sua atenção.
Olá Eduardo
Ela utiliza algum CI?
O que preciso pra colocar esse amplificador na tomada 110v?
Olá Gabriel
Um transformador!
Bom dia Toni obrigado pela ajuda realmente era o resistor aberto do lado com menos son agora quero tirar mais uma duvida me informe se possivel os valores dos auto falantes e dos twiter
coloquei u um de 8r 200watts o mesmo queimou se puder me informe o valot correto
antecipadamente obrigado
Olá Jurandir
Coloque alto falantes que tenham potência real de 200W ou mais!
Boa tarde toni o amplificador realmente é animal porem tenho um erro
um canal sai mais alto que o outro pode me ajudar a resolver obrigado desde já
Olá Jurandir
Verifique os componentes do lado com menos potência! Experimente trocar a posição do sinal de entrada!
Olá toni eu queria saber se eu poderia usar o tda7295 nesse circuito.
Olá Eliabe
Terá de fazer alterações!
Boa noite primeiramente parabéns pelo site
A minha dúvida e a seguinte esse amplificador necessita de um pre.
Da para eu ligar direto na saída do fone de meu cell sem pre amplificador ele funciona
Olá Wagner geralmente no meu caso só testo estes amp com o celular dependendo o volume de seu celular pode utilizar sem um pré normal!
Toni esta sugestão de placa está invertida eu a utilizei e saiu ao contrário então invertão antes de utilizar pessoal obrigado!
obs: ja soldei quase tudo kkkk
Olá toni, estou com uma dúvida,
tenho uma ponte retificadora de 6A/600 e por 800 volts não há nenhum problema em colocalas?
e no caso dos jumpers não fecho circuito se for utilizar em esterio LR? vlw!
Olá Tiago
Sim pode utilizar esta ponte retificadora!
Sim deixe sem jumpers para utilizar os 2 canais em estéreo!
Ola amigo TOni.
gostei muito do seu projeto a amplificador mostrado aqui.
Será que voce poderia me enviar esquema amplificadores potentes
e tambem um passo a passo como confeccionar a placa de circuito impresso ?
Desde ja agradeço e aguardo.
Tenha um excelente final de semana amigao.
Olá Thiago
Temos muita coisa no blog, inclusive sobre placas, qual método utilizará?
Olá Toni onde eu consigo esse projeto pronto???Gostei dele e queria 2 um Stereo e outro Bridge,sabe né Home 2.1…KKKKK
Olá Roger
Tenho as placas lisa do Brutus e um 2.1 com TDa7294!
Olá Toni. Gostaria de comprar de você a placa do Amp 2.1 com TDa7294. Por favor informe como.
No momento estou sem estoque.
Olá Toni, antes de mais nada parabéns pelo site, ótimos projetos e é uma referência para muitos faz tempo. Toni, pretendo montar este Amplificador, para servir de etapa amplificadora para um Pré Valvulado, já com valores alterados para casar as impedâncias, pois bem, para alimentar este Power, possuo um Trafo de 30+30 e 3A, poderia ser utilizado neste projeto? já que depois de retificado, ficará com cerca de 38 a 43 v, teria algum problema? no caso eu trocaria os Capacitores da Fonte por 4700 uF. abraços e obrigado pelo excelente site e excelente ajuda a todos.
Olá Augusto
Acho muito para TDA7294!
valeu, abração.
Amigos quero compartilhar com vcs… como todo Hobista encontramos desafios em nossos projetos e um desafio está sendo o dissipador… hj achei um site que parece ter muitos dissipadores para todos bolsos e projetos… o meu está com esse + uma ventoinha 80×80 agora a saga é achar um dissipador que seja BOM BARATO e aguente o recado sem precisar de ventoinha… tenho dois em mente… Primeiro esse
Depois esse
Se alguém conhecer o site em si diga se é confiavel etc… abraço a todos… 🙂
Eu recomendo procurar em sucatas, eu tenho vário dissipadores aqui todos retirados de sucata. Dá uma olhada no vídeo acima que o Toni escreveu montagem do nosso amigo Neto, aquele dissipador eu retirei de sucata e tenho até maiores que aquele, mas caso queira comprar faça um orçamento em [email protected], é uma loja que tem aqui perto de casa com 30 anos no mercado de componentes eletrônicos, essa eu garanto.
NETO vc mora em SJC? eu sou de Jacareí… mais amigo Eletroaquila e Tarzan são caros de mais… componentes to usando esse site http://www.eletrodex.com.br aqui pra mim ta dificil achar sucata para retirar peças… add meu face Gustavo Cristofori vms conversar um pouco.
Enviei solicitação de amizade pra vc.
Esta add rapaz… agora vou dar folga pro Toni e vou encher sua paciencia rs…
aê, Toni, gostei muito do seu trabalho, vc manda pro meu e-mail esse esquema [email protected]
Olá Vilmar
Esquema no artigo acima!
nesse projeto do amplificador estereo com tda….vc poderia especificar as medidas em cm dessa placa………por favor especifique postando uma imagem da placa com as medidas para a gente poder confecciona-las sem erros,pois nem sempre a impressão do arquivo,equivale ao tamanho real.
fico no aguarde…….e parabens pelo site e pelos projetos
Olá Marcos
Estou fazendo isto nas placas atuais!
Dimensões: 20.3 x 12.6 cm
Olá Toni Gostaria de Saber a impedancia desse amplificador no modo estereo
Estéreo 4 ou 8ohms mono 8ohms ou 16ohms se ligar 4 ohms em mono o CI vai entrar e proteção e vai diminuir a potência… então para ligar mono é 8OHMS e se ligar Estereo tanto faz…. o meu to usando em MONO com um SUB show de bola… trafo 24+24 por 5Amperes…
vlw pela dica gustavo,obrigado
Boa tarde, teria como eu usar esse amplificador no carro? se tem o que preciso a mais? assim so leigo no assunto.. obrigado
Olá Salu
Requer fonte com tensão simétrica então requer uma conversor DC-Dc!
Amigos olha o que achei… http://construyasuvideorockola.com/proyect_crossover_activo.php só que eu to com uma ideia e gostaria de alguém para ajudar e ver se é viável e possível… Esse divisor de frequência ativo é três bandas 30 até 500hz graves 500 até 4000hz médios 2000hz até 14000hz agudos… eu pensei em algo do tipo quatro vias… mais ou menos assim… SUB 30 até 150hz ligado em 180rms Woofer de 150hz até 4000hz ligado em 150rms corneta de 1000hz até 5000hz ligada em 80rms e super tweeter acima de 4000hz ligado em 80rms.. ou algo próximo a isso… seria um sonho já que acredito que daria um som extremo e ainda mais que a ideia é montar estereo… alguém topa o desafio?
Olá Gustavo
Eita dúvida heim… rsss!
GOSTARIA DE SABER SE COM OS JUMPERS LIGADO ELE FICA BRIDGE OU ESTEREO, E QUE AVI VOU FAZER UM ESQUEMA COM SWITCH DAI NÃO PRESISA ABRIR O AMP TODA HORA
Olá Marcelo
Para o modo ponte ou bridge, basta fechar os jumpers JB1,JB2,JB3,JB4
montei o amp aki ta joia,
so falta o pre amplificador acho q vou fazer com o jrc4558que da um bom ganho no volume
vlw toni
Valeu
MARCELO boa sorte!
to com um problema tenho um trafo só q ele e de 7 fios, como eu faço pra liga?
Olá deyvison
Eita terá de descobrir quais são de alta corrente! Utilize o multímetro e mãos a obra!
Galera eu comprei material para montar duas placas dessa e umas coisas baratas ficou 130 reais sem os trafo… ai tipo só pra ter ideial aqui na cidade é 13 reais o tda7294 achei um site super show de bola, dia 18 fiz um pedido em 6 dias chega… preço de trafo ta praticamente metade do preço daqui e do solda fria… quem quiser…
http://www.eletrodex.com.br/
Olá gustavo cristofori
Obrigado pela contribuição
onde acho esse capacitor de 0.560uf? tem algum exemplor de como ele pode esta escrito no capacitor?
Olá deyvison
560nF, 564 ou 0.560uF!
Amplificador modo estéreo trafo 24+24 por 5Amperes é melhor falantes de 4 ohms ou 8ohms?
Olá Gustavo Cristófori
Tanto faz!
O pessoal da uma ajuda… no caso o projeto que o Rafael postou deixando apenas o modo Estéreo, tem dois furos sobrando que não mostra nada na masca, um do lado direito e outro no meio próximos ao CI imagino que deve ser um jumper…. alguém pode confirmar?
Olá Gustavo Cristófori
Tem vários jumpers na placa, siga a imagem que ele postou!
Jogando no WORD está ficando 9,31 por 15cm abrindo com o Fireworks e passando de pixel para centímetro ta ficando maior… ta ficando 20 por 12 cm… e agora galera qual o tamanho certo em centimentos? é necessário inverter também o desenho?
Olá Gustavo Cristófori
Imprima o original em PDF a 100%
Rafael boa noite qual processos voçe usou pra fazer a placa.Obrigado
Olá Mario_Eletrotec
Térmico
Olá toni fiz duas placas desas e lliguei uma em bridge ficou muito bom, oque poso fazer para ficar melhor ainda!
Fazer um pré-amplificador antes do amplificador de potência!
oi olha eu queria complar uma placa de 200w completo ja montada com trafo por quanto fica amigo
É dificil dizer o valor exato…Por exemplo, se queimar algo, se na sua cidade tem o componente. Mas eu gastei em torno de 250 reais para fazer. Vc deve achar caro, mas o mais importante é o aprendizado!
posso substituir os capacitores de 22uf 35v por de 22uf 50v ?
Pode. A tensão de capacitores pode ser de qualquer valor acima de 35v
esto content com que fiz mas nao terminei esto corendo atras de mais informaçaosobre ese pre para o amplefier 600 700w e mais queria a font toroidal quem poderia montar aqui nao tem ;dependendo dos numeros estou presizando de 8 font.sendo 4de 55,15A55;15A OU SEJA 55055 15 A+15 A e as outras 4 de 35035 15A eu pretendo montar um som para fazer eventos pois estou afastado por motivo doensa eu fis uma sirugia vascular isto é entupiu as veia arterias nao est podendo trabalhar so metalurguico quero uma resposta logo se posivel porque eu nao consigo baixar os artigos publicados ja deu pane no meu pc 4 vezes mas eu sou teimoso e to aqui novament que seria websit a
Olá Lorivan
Seja bem vindo de volta!
E saúde amigo!
Olá, boa tarde!
Gostaria de saber se há possibilidade de utilizar esse amplificador no carro. E se sim, quais as modificações que teria que fazer…
Obrigado e parabéns pelo site
Olá Nando0790, requer um conversor DC-DC!
Alguém saberia me dizer mais ou menos quantos reais eu gastaria nessa placa?
Gustavo, se você comprar tudo novo, inclusive os capacitores da fonte que são caros vai passar fácil de 100 reais, mas eu utilizei componentes retirados de sucatas e funcionou perfeitamente e gastei em torno de 50 reais, esse amplificador é ótimo, pode montar na fé que não vai se arrepender. Abraço.
Obrigado 🙂
Gustavo
Como disse o Renato, fica caro comprando tudo novo!
Um item bom de ser recuperado em sucatas são os trafo, nestes depósitos de sucata sempre tem deles!
Toni, já montei milhares de projetos aqui do site e todos ficaram ótimos, agora montei esse amplificador e ficou excelente, isso que eu to usando só 4700 µF na fonte (depois vou trocar por um valor maior). O trafo é de um mini system da gradiente de 22+22 volts, não sei a corrente dele, mas ele é bem grande. Logo vou fazer um vídeo para o youtube e colocar o link dele aqui. Mais pra frente vou fazer outro em bridge para tocar um sub e deixar um sistema 2.1. Abraço e parabéns pelo site.
Olá neto
Obrigado pelo feedbakc e ficamos no aguardo de sue review!
Olá Toni, fiz o vídeo, segue o link http://www.youtube.com/watch?v=aZvOAw95zFo compartilha ele aí no site. Abraço.
Olá Neto
Está no artigo, valeu!
Também na página do blog no FB:
http://www.facebook.com/te1.com.br/posts/10152757990360035
Valeu Toni, já estou montando outra dessa para um sistema 2.1, uma placa estéreo e uma mono para o sub, o que acha?
posso ligar o transformador sem a ponte retificadora?
Olá Jefferson
Não pode!
Não estou entendendo,,parece q tem dois modelos desse amp em estereo,,,?
Ja fiz a placa e estou montando,,mas estou com dúvidas porq o arquivo q baixei aqui nesse poste, o layout parece ser um pouco diferente,,,?
Olá Jefferson
Sim temos 2, sendo um estéreo dinâmico (este) e Estéreo em ponte -> http://www.te1.com.br/2011/06/brutus-circuito-amplificador-estereo-tda7294-bridge-300-watts/
Para quem pensa em montar amplificadores de potencia como este e outros, a primeira
coisa para se preocupar com uma boa montagem é a procedencia dos componentes do estagio da saida, o que mais tem por ai são componentes de potencia falsificados com pastilhas de silicio reduzidas que não suportam a voltagem e corrente que os originais suportam, componentes originais mesmo, custam em média 3 a 4 vezes maior que os falsificados e não é tão facil de achar. Depois de varios correndo pra la e pra ca para montar seu amplificadorzinho e ver o bichinho pegando fogo não é facil não meu amigo.
Concordo!!!!!!!!!! Muitas pessoas precisam aprender da pior maneira. Componentes de qualidade realmente custam mais, só que você terá montagens de qualidade, tenho um amplificador com TDA2050 aqui do TE1 que já tocou por dias seguidos e continua como no dia que montei, não apresentou nenhum tipo de ruído ou anormalidade e como diz um colega do clube do hardware “economizar é comprar bem”. Agora quero montar um desse, já estou juntando os componentes. Abraço a todos e boas montagens.
eu fiz um dobrador de tensao e deu certo .
o meu trafo é de 18v e so tem uma saida ou seja tem o positivo e o neutro .
com o dobrador de tensao deu mais uma saida . o dobrador cria aparitr do positivo umasaida negativa ficando assim no meu caso com 25 0 -25 .
Então eu posso fazer um dobrador e eliminar a ponte retificadora da placa, deixando só os capacitores de filtro? O trafo é de 25 volts com dois fios no secundário e 6,5 amperes.
Se eu usar um trafo com dois fios no secundário e um dobrador de tensão, qual tem que ser a tensão do trafo? Por exemplo se eu quero uma fonte de +25 -25 devo usar um trafo de dois fios no secundário com 25 volts ou 12,5 volts? Eu ainda não entendi se o dobrador só transforma um trafo comum, sem TAP no secundário em fonte simétrica ou ele dobra a tensão de saída do trafo.
Até quantos volts o TDA 7294 funciona?
Olá Cristian Kleinibing
Até +-40V, desde a carga seja de 8 Ohms!
Até +-33V para 4 Ohms!
Hi toni …
I’ve made it, but it happens huming tone control when I plug it in, is there a faulty circuit, the TDA 7294 hot by the time I turn power.0, I replace 560uf 560nf and 0.22 uf 220nF change, because there is no selling, help me, thanks you … sorry in advance I use transalate
Hi. Check out again your amplifier. If it back to heating again, replace the integrated. Pay attention to the PCB if it has any short-circuit.
thank you friend, but I want to learn the language problem, I want to ask many
Hello again. We’re here to learn and have some mistakes. Ask what you want to know. Maybe, your problem will be resolved. What language do you speak? Have good luck man. See you soon.
Hi toni …
I’ve made it, but it happens huming tone control when I plug it in, is there a faulty circuit, the TDA 7294 hot by the time I turn power,I replace 0,560uf =560nf and 0.22 uf= 220nF (25-0-25 5A), because there is no selling, help me, thanks you … sorry in advance I use transalate
Hi buddy, look the datasheet and check if the integred circuits are with power suplly, sorry by my english.
Toni para deixar ele 2x80W eu tenho que deixar os “JB’s” aberto ou fechado? Estou querendo montar um desse para usar duas saídas estéreo. Valeu.
🙂 ABERTO. 🙂
Valeu Junior.
posso tyrocar os TDAs pelo 7293?
Diex
nesta placa não confira no datashhet!
Olá toni, eu posso trocar o tda 7294 pelo tda 7293 nesse projeto? Porque eu fiz isso mas quando liguei queimou meus tda 7293…
Vixi..tem que ficar esperto pq o TDA7294 tem pinos que não são usados “N.C” e neste projeto estão aterrados como o pino 5 por exemplo, em contrapartida o TDA7293 tem pinos que exercem outras funções no circuito como por exemplo o mesmo pino 5 que é o: “CLIP AND SHORT CIRCUIT DETECTOR”. O Toni pode esclarecer melhor isto, mas eu acho arriscado…Abç
ok… Vlw
Bom montei dois projetos desses e quando liguei um tda7293 fritou kkkkk, depois testei outro tda7393 num outro projeto (TDA7294 80W), que tambem fritou… bom, a certeza que tenho é que dois TDA 7293 estão destruidos… vou testar agora os outros dois TDA 7293 que sabraram. mas vou desaterrar os pinos 5,11 e 12.
abç
Ola Amigo…só pra dica, tenho que lembrar que se os 2 TDA estiverem no mesmo dissipador vc tem que usar um isolante de mica, pq senão.. “KABUM!!” Fica a a dica. 🙂
Pi Toni , Junior e todo o pessoal que por cá passa.
Encontrei este esquema e gostaria de saber a vossa opinião.
O projecto é bom e rende mesmo o que promete?
http://www.electronicafacil.net/foros/PNphpBB2-viewtopic-t-3692.html
https://web.archive.org/web/20190925191256/http://www.pablin.com.ar:80/electron/circuito/audio/amp260/index.htm
Abraço.
Eu prefiro AMP com transistores e este circuito de 520W parece ser muito bom. Só montando pra gente ver a qualidade. Não fica tão caro pra montar, mas vc vai gastar uma grana no TRANSFORMADOR… Pode valer o CUSTO X BENEFÍCIO é preciso pesquisar os preços, principalmente do TRANSF. de 10A na configuração estéreo… 🙂
la diz que usa trafo de 32+0+32..
seria uma boa pois tenho um de 33+0+33
Voçe acha que dará mesmo os 520w RMs em carga de 8?não será engano?
Poderia testar com uma simulação ?
Concerteza será do agrado de muitos…
Pode ser que dê sim, mas tem que montar pra gente saber, eu não conheço bem esses TIP’s do projeto, eu tinha uma caixa amplificada que usava os TIP’s 31A e os BD139 e 140, até que ela fazia um barulho considerável..então é provável que com esses TIP’s aí do projeto chegue aos 500W. Vai ter que usar um transformador bem parrudo e etc
nao da para saber so fazendo uma simulação em algum programa?
ola. precisava de uma ajuda montei a placa, mas o amp nao funcionou, estive vendo, sera que nao montei o lado dos comp virados?? alguem pode me ajudar
http://imageshack.us/photo/my-images/163/dsc04119d.jpg/
http://imageshack.us/photo/my-images/850/dsc04118b.jpg/
http://imageshack.us/photo/my-images/692/dsc04114cj.jpg/
http://imageshack.us/photo/my-images/33/dsc04117on.jpg/
http://imageshack.us/photo/my-images/35/dsc04112xp.jpg/
Olá quiksa, sim, infelizmente está ao contrário, ali na alimentação do circuito tem que ficar para a esquerda, olhando de frente. Evite ligar o amp para evitar danos aos seus componentes, dependendo de onde você morar, tenho uma placa aqui sobrando, um layout de um equalizador de 5 bandas já impresso e poucos componentes para montagem. Qualquer coisa que eu puder ajudar é só dizer. Abraço.
ooopaa.como faço intao para inverter a imagem “http://www.te1.com.br/wp-content/uploads/2011/04/tda7294-pcb-eagle-amplificador-ponte-estereo.png” para mim poder imprimir ela certo? ou posso imprimir assim como esta? se for imprimir como esta, na hora de passar para a placa a parte da tinta vai ficar para cima e acho q o certo é para baixo. se ficar para baixo vai ficar do mesmo jeito q fiz. tao nao sei tambem.alguem?
Este que estou mandando é sem “bridge” com “bridge” sumiu do meu PC, ou seja não terá os JB1, 2, 3 e 4 e um resistor que não me lembro qual é…eu acho que vc quer usar em estéreo né?
Baixe esta imagem e imprima e vai dar certo.
—>
Obs: Quando vc imprimir e passar para a placa compare com a foto do amigo Felion.
—>
Cara olhando as fotos está invertida. E onde vc colocou esses 4 fios é o lugar da ponte de diodos. De onde vem a alimentação do circuito? Imprima de novo e inverta o layout que vai dar certo. Estou dizendo que está invertido pois vc pode tomar como referencia a ponte de diodo que tem que estar do lado esquerdo do circuito olhando os CI’s de frente ok? Boa Sorte
opa, ali nos 4 fios ia a ponte kbpc5010 e o tranfo é 26+26 8a, sera que queimou alguma coisa?
Não dá pra saber se queimou alguma coisa, se quando vc ligou não deu nenhum pipoco ou subiu cheiro de queimado, pode ser que esteja tudo intacto. Só montando outro circuito pra ver. Faça outra placa que vai dar certo. Esse trafo é bom hein Boa Sorte 🙂
o JuniorXP50 vc montou já o que projeto que está em estéreo sem o jb1,jb2,jb3 e jb4 na parte de cima tem dois furos que sobram e na mascara não tem indicação… ele esta entre o lado direito e meio próximo aos CI… ali é pra criar um jumper?
Caramba… eu tinha respondido a pergunta, mas tudo que eu mando passa por “moderação” e meu comentário não vai pro site…………… Bom… o colega já respondeu tudo que vc precisava saber, quiksa eu tenho uma placa sobrando aqui desse circuito, um tda7294 e 2 tl072 e também uns layouts de um equalizador de 5 bandas impressos, qualquer coisa que puder ajudar to aqui, dou o maior apoio, assim como o Junior me deu pra montar o amp.
Olá Felion
Por causa do links… é uma maneira de evitar SPAM!
Boa tarde, gostaria que alguém me ajudasse. Montei um equalizador de 5 bandas, mas sai interferências e um chiado que encobre a música, aumenta conforme aumento o volume. Troquei os fios da entrada e saída do equalizador, mas não melhorou muita coisa… O circuito utiliza CI tl 072 e BA 3822, no tl 072 chega 8.84 volts e no BA 3822 não sei quais são os pinos de VCC… Obrigado a quem poder ajudar
BA3822 –> PINO 23 é o VCC e o 24 é o GND…vc tá montando o do videorockola? Atente para os componentes de filtragem e no TL072 tem que chegar 9 volts…pois vem do regulador LM7809
Iae meu amigo Junior.. vou trocar o LM7809 por um que tenho aqui que aparanta ser de melhor qualidade…Troquei 4 resistores para diminuir o ganho e reduziu muito o chiado, creio que chegando aos 9v do tl072 resolve, mas mesmo assim vou trocar pelo NE3532 porquê os graves estão secos e sem graça, abração.
Oi amigo eu posso coloca 2 capacito de 70v 4700uf na fonte para o amprificador com saida tda7294
Vai na Fé…pode colocar com certeza!!
Iai Junior, viu o link que te mandei no face.. aquela loja tem preços bons.
Vi sim…mas já resolvi meu problema, comprei 2 alto falante de um amigo que trabalha com eletrônica aqui perto de casa, paguei 10 reais….:-) hehehehe
oi amigo eu gostaria de saber como eu fazer. o e impreso na praca virgen bem horiginal
Desculpe colega mas tá difícil entender sua pergunta… Se você quer saber como passar o layout para a placa, imprima em papel fotográfico usando impressora a laser depois use um ferro de passar para aquecer o papel sobre a placa e o layout é transferido. Da uma pesquisada no google, algo como – como fazer placas de circuito eletrônico.
obrigado Junior.
pode me dizer os resultados da associação dos valores da imagem para eu perceber melhor?
que acha dos amp. que upei ?
1º associação é 2200+2000 = 4400uF x 25V
2º associação é 2200 / 2200 = 1100uF x 50V
E a respeito dos AMP eu não entendo muito de circuitos, mas me PARECE que o TDA7294 funciona como PRÉ-AMP (ou como “high efficiency” como diz no data sheet), pode ser uma variação do projeto, mas é meio complicado analisar à fundo, a gente precisaria ser “projetista” para entender melhor o circuito. A única coisa que eu posso garantir é que esse circuito, se funcionar perfeito é muito bom, pq amplificação com transistores é bem melhor pelo menos pra mim. Os 2sc5200 e 2sa1943 que são complementares NPN e PNP de 100 Watts…batem bem 🙂
toni voce tem me ajudado muito e por esse motivo venho aqui deixar um link que concerteza voçe ira odiar…….
pois é…. mais um que rouba os seus projectos…
.
eu proprio fiz questão de comentar lá a dizer que foi roubado daqui…
abraço toni
Ps : veja estes esquemas e diga o que acha e se é verdadeiro ou não.
pode fazer download á vontade. foi eu que “upei”
Olá djbertinho
Sim esse carinha está nos roubando sem medo!
Vamos tomar atitudes contra este tipinhos!
Valeu pelo toque!
oi toni.. crie uma conta no 4shared (caso nao tenha) e faça o up..
pode me ajudar com uma duvida sobre capacitores em serie e paralelo ?
Obrigado
No you tube tem muita coisa q pode te ajudar isso não tem muito segre!!!!
Fiquei um tempo sem visitar o site, mas agora voltei e trouxe algumas fotos do andamento do amplificador, criticas e sugestões são bem vindas ^__^
Olá Felion
Belo projeto, depois posta no face do blog!
Toni, gostaria de saber a frequência de trabalho deste amplificador de áudio, para poder construir o divisor de frequência.
Grato pela atenção.
Olá Amigo…a frequência que vc se refere é a “resposta de frequência” do AMP?
E a respeito do divisor de frequência, monte de acordo com a “resposta de frequência” do alto-falante.
isso é a resposta de frequência do amplificador. Montar o divisor de frequência de acordo com a resposta do alto-falante, bem, não é o amplificador que determina a frequência do sistema? Não seria melhor ir com base na frequência do Amplificador?
Olá
Gostaria de saber se no modo estéreo o o grave ira sair no woofer e o agudo no tweeter? Pois quero colocar um Woofer e um Tweeter um em cada saída, ou é melhor usar a ligação em ponte e colocar um divisor de frequencia?
1º Use no modo “ponte” se vc pensar em utilizar este AMP para SUB. 2º Use no modo “estéreo” se vc for utilizar para o seu leitor de MP3 + pré AMP. 3º Use um divisor de frequência para cortar os graves que vão para o tweeter, ou então pra ficar SHOW monte 2 AMP e use um como estéreo e o outro como SUB (utilizando um filtro passa-baixa ATIVO) Vc vai ficar com um sistema 2.1 dá hora.
Vlw cara pelo esclarecimento, era oq eu estava pensando mesmo.
Toni? Qual é a frequência de trabalho deste módulo?
Olá
Gostaria de saber se tem algum problema em usar uma fonte que converta de 110V para 12V com a mesma amperagem desta de 220V para 12V?
Qual o motivo desta conversão? vc pensa em usar esta fonte onde?
O motivo é que em minha casa não tenho tensão de 220V somente de 110V, por isso gostaria de saber se há algum problema?
O motivo desta conversão é que em minha casa só tenho tensão de 110V.
Olá JuniorXP50
tivemos que recuperar um backup e alguns comentários foram pagados no Banco de dados!
Peço desculpa!
Olá,
Estou pretendendo montar esse amplificador com um pré-amplificador e um leitor de MP3, mas estou com uma duvida, quero utilizar um woofer e um tweeter, se eu ligar no modo estereo o agudo soh vai sair no tweeter e o grave no woofer? Pq se nao for sair assim eu ligo no modo ponte e coloco um divisor de frequencia. Grato pela atenção.
1º Use no modo “ponte” se vc pensar em utilizar este AMP para SUB. 2º Use no modo “estéreo” se vc for utilizar para o seu leitor de MP3 + pré AMP. 3º Use um divisor de frequência para cortar os graves que vão para o tweeter, ou então pra ficar SHOW monte 2 AMP deste e use um como estéreo e o outro como SUB (utilizando um filtro passa-baixa ATIVO) Vc vai ficar com um sistema 2.1 dá hora.
Como ligo um potenciômetro para o controle de volume??
Valeu
Acesse este link..vc vai conseguir. Boa Sorte
http://3.bp.blogspot.com/-CkDLf3yLyp8/TgF9lXoMfZI/AAAAAAAAAD0/XiSpjuQZAI8/s1600/Potenciometro+duplo.jpg
Olá pessoal,andei sumido mas estou de volta. Estou finalizando a montagem do amplificador e estou procurando VU’s analógicos para dar um charme a mais… Não achei nada útil sobre o assunto, se alguém pudesse me auxiliar ficaria grato. E quanto a questão dos capacitores ali dos colegas, os capacitores basicamente acumulam energia e essa energia é usada para “alimentar” os graves, ali indica que sejam no mínimo 10. 000uf por canal se colocar 6.800 já está bom, se você quiser graves melhores ou usar em volume maior, com certeza sentirá uma “queda” nos graves e se exigir demais nos graves poderá faltar energia no circuito, ocasionando o desligamento…. até onde eu sei é isso. Agora estou usando 6 capacitores, ao todo 23.660 uf
E aí Felipe…vc pode montar como o meu, que eu te mostrei na foto do “video cassete amplifier” lembra? Eu montei este da foto (link abaixo). Boa Sorte, qualquer coisa estamos aí. Obs: Este é aquele que é excitado diretamente pelas saídas de áudio, ou seja, só vai “balançar” o ponteiro em volumes altos, porém deve ser ajustado para que em volumes altos não chegue ao fim da escala e fique batendo a agulha e etc 🙂
Toni, nos layouts sugeridos por você, a placa para transferencia não está invertida?
Eu utilizei os seus arquivos para fazer a placa, e agora na hora de montar percebi que a entrada e a ponte retificadora ficaram do lado direito, ao invés do lado esquerdo da placa.
Olá Rodrigo
Depende do método utilizado!
Refaça a placa!
Eu fiz por transferencia térmica, eu imprimi o arquivo pdf do layout (tda7294-pcb-te1.com.br.pdf). Devo imprimir este pdf em formato espelhado, correto?
Valeu!
Inverta amigo…a minha 1º tbm ficou errada e tive que inverter, por isso o toni disse que depende do método, no nosso caso tem que inverter veja nessa foto. Abç e Boa Sorte
Obs: Esta placa da foto é sem “bridge” ok?
Olá. Gostaria de saber se posso utilizar um transformador de 30-0-30/5A..
Olá Junior
Para 16 Ohms pode!
amigo ja descordo eu usei os de 6.800uf mais tinha probrmas com graves mais profundos usei por ser quase 9 reais de diferenca mais se vc quer um siatema que naum te deixe na mao usa os de 10.000 uf paguei quase 20 reais cada mais vale a pena montei dois altofalantes (sub) de 120 w( reais) a 8 ohms duas cornetas e 2 super twiter antes no volumes mais alto sentia falta de grave ou ate mesmo o desligamento do sistema quando o grave era mais forte puf desligava tudo kkk depois que troquei pelos de 10.000 nunca mais tive problemas
Concordo com o Toni
To aprendendo usar este
Pode sim colocar de 4.700 uf. A diferença é que com 10.000 uf vc terá graves melhores, eu uso de 6.800 uf e está ótimo.
Toni posso trocar os capacitores de 10.000 por 4.700uf?
Olá Gustavo
Como o amigo disse! Sim, pode!
vc pode sim para 8 ohms ,mas se for ligar em 4 ohms recomendo usar os 10.000uf
Oi Toni! Gostaria de saber se os capacitores C5,C7,C8,C9,C13,C14,C15,C18, eles podem ser substituídos por capacitor de 220uF/35v, ao invés de 22uF/35v?
Olá Lucas s.
22µF, conforme indicado na lista!
Stou com um projeto não terminado, 2 – Tda 7294 + 2 – Tda 7294, Sou de Curitiba/PR, alguem aqui da região para dar uma força….
O problema é com o aterramento, alguem tem dicas para aterrar e não dar chiado.
Tambem o potenciometro, toca só no maximo, ao mecher nele da um chiado maior ainda. acho que é algo relacionado com o aterramento.
douglas, vc taligando o potenciometro com fio blindado? esse potenciomentro ta bom msm ? da uma verificada.att
Ola, sim. todos os fios foram trocados pr blindados. e a malha de metal ligada no fio zero (terra) do trafo. diminuiu uns 90 % do chiado. mas continua
e os fios da entrada de audio? as vezes entra até estação de radio se não for fio blindado, mesmo sem os fios de entrada ligados no amp. da esse chiado? ATT.
Bom dia Jose, e demais coleas. Sim este tambem é blindado. Obs. ao encostar no dicipador para o chiado. O potenciometro tambem ta complicado, funciona só no maximo ou no minimo, naõ sei o lado que almenta ou diminui, ele esta tudo para a direita, ai funciona. Vou trocar a pasta termica e a mica, vai que esta encostando o tda no dicipador… Se tiver dica, será bem vindo.
faz um teste de continuidade entre o dissipador e o terra dos tdas. tira tudo da entrada e liga o som direto na entrada pra ver se chia. Não era pra chiar não a minha ta montada normalmente e não chia. att
Quanto ao chiado siga o que disse o Jose, não pode ter continuidade nenhuma entre o terra + TDA + dissipador….tem que estar tudo isolado..atente tbm para as ligações dos capacitores. Boa Sorte
Veja a ligação certa do potenciômetro, neste link abaixo 🙂
http://3.bp.blogspot.com/-CkDLf3yLyp8/TgF9lXoMfZI/AAAAAAAAAD0/XiSpjuQZAI8/s1600/Potenciometro+duplo.jpg
kkk realmente soldar pelo lado cobreado da placa não ficou nada agradável aos olhos, mas enfim… estou indo comprar outra placa virgem e mandar imprimir o layout ( vou imprimir 2), essa placa que eu fiz está sem condições de uso, trilhas muito falhadas e nas trilhas dos ci’s havia curtos, que raspei com uma chave de fenda, eliminei os curtos mas ficou algo terrivelmente feio. Depois coloco fotos. Obrigado pela ajuda.
Ok Amigo…se quiser mais ajuda conta com a gente. Vai ser muito bom pra vc montar outro mesmo, a montagem vai ficar bonita e principalmente segura, evitando qualquer tipo de curto. Veja o meu —> http://imageshack.us/a/img692/787/pict0103p.jpg
Montei numa carcaça de video cassete e coloquei uns “VU’s” para dar uma ar de AMPLIFICADOR… 🙂 Boa Sorte Felion
Opa obrigado, gostei do “amplificador cassete” ehehe… Cara refiz a placa e remontei, ficou muito bonito, as trilhas ficaram perfeitas, montagem ótima… Só que os dissipadores que eu usei reaproveitei de uma fonte atx, rapidinho esquentam a ponto de queimar o dedo, vou instalar 2 coolers pequenos e queria novamente a ajuda de vocês. Como eu ligo os coolers (12v) no transformador 24+24 ? Se ajudar tenho um tip42c sobrando. Se pudesse me adicionar para nos falarmos depois… [email protected]
Liga 3 em série na saída + (positiva) depois de retificado. 24 depois de retificado deve ficar com cerca de 33 volts. 3 ventoinhas de 12 seriam 36 volts, elas só vão girar um pouco mais lento. Até dá pra ligar duas, mas pode queimar as ventoinhas ou elas vão “ligar o turbo” por causa da voltagem maior hehehehehehehehehe.
Eu usaria no seu caso um L7812 para regular a tensão de 24 para 12 ou até diodo zener, ou então como no meu caso eu utilizei um transformadorzinho simples de 12V que está alimentando 2 ventoinhas…Boa Sorte 🙂
Eu inverti os ci’s e tudo beleza, liguei e apenas o lado esquerdo funcionou ( qualidade incrivel do som), arrumei os fios e religuei, apareceu um ronco infernal, encostando o dedo nos dissipadores diminui. Usei mica para isolar os ci’s do dissipador, mas parece que não isolou corretamente. E esses capacitores de 6.800 contribuem para o ronco?TEM que ser de 10 000 uf?
É amigo sem querer se chato, mas não tem como vc imprimir novamente e fazer outra montagem? O fato de vc tocar nos dissipadores e o “ronco” diminuir é outro fato estranho, ja que vc disse que usou mica para isolar os CI’s, ou seja o circuito está completamente isolado do dissipador. Tenha paciência e imprima de novo ok? Vc vai perder menos tempo, do que em procurar o problema já que o layout está invertido. Boa Sorte
Ai jrxp, porque pouco proficional ? esse video aqui no site ta com o cobre para cima e toca numa boa, incluisive esta tocando em ponte num subwoofer e ta muito bom, se o cara não quizer fazer outrra placa ele pode monta numa boa esse do video foi eu q montei q se acha ? ve esse q montei depois: http://www.youtube.com/watch?v=BYh12SoADqs&feature=plcp te mais.
Sem problemas José…cada um monta como achar melhor, mas eu prezo muito pela estética + segurança ok. O som que vc montou do video ficou muito bom parabéns, tiro o chapéu, eu respeito muito quem faz estes projetos na raça. Vc é bom nisso. Abç
Voce tem razão, eu so vi a parte de nada profi. mas realmente foi preguiça mesmo de fazer outra placa ( obrigado pelo parebens) Vlw.
Então… não prestei atenção ao detalhe de espelhar o layout, saiu invertido. Isso não deveria comprometer seu funcionamento, apenas a montagem que foi mais trabalhosa, eu tinha colocado um resistor de 27 no lugar de um de 22k. Medindo nos pinos vs- e vs + dão 0.5 em escala 200 em corrente continua no multimetro, agradeço se alguém souber me ajudar.
Tem gente q diz que consegue montar invertido, mas pra mim isto é estranho Por exemplo: se vc imprimir o layout invertido o PINO 1 vai ficar no lugar do PINO 15. Se eu fosse vc imprimia de novo….aí sim vai funcionar. Boa Sorte
A não ser q se monte pelo lado do cobre, já q não estará invertido, ficando assim pelo lado certo (complicado? 😀 )
É Fábio espero que isto que vc falou seja brincadeira. 🙁 Montar pelolado do cobre me soou pouco profissional. Abç
Hehehehe, é, ficaria pouco “profiça” mesmo, mas se o campanha já imprimiu pelo lado errado, montar pelo lado do cobre nem é o pior dos problemas! 😀
O lance seria refazer o pcb mesmo. Eu sei q é um saco dessoldar tudo e ter q refazer o circuito… mas… c’est la vie…
Tranquilo Fábio….o melhor mesmo e montar corretamente. Eu perdi 2 placas 1 pq esqueci de inverter layout e a outra pq a corroi errado e ficou trilhas em curto e outras sumiram hehehe, Enfim mas consegui 🙂
Olá, aqui não funcionou. Usei capacitores de 6800 uf em vez de 10000, isso interfere? E a ponte retificadora que me venderam é de 4 amperes…. Isso compromete o funcionamento?
Olá amigo, o capacitor e a ponte de diodo não interfere no “não” funcionamento, Isso se vc tiver montado certo é claro. O único jeito de saber é se vc postar a foto da montagem, pode ter algum componente invertido aí ou a própia PCI está invertida ok? Poste uma foto aí pra gente te ajudar. Eu montei o meu e tá bom demais..Boa Sorte
Olá, já comprei 95 % dos componentes e pretendo montar tudo assim que conseguir um local para imprimir o layout. Estou com dúvidas quanto alguns componentes: os cap de 10k uf não estou encontrando, serve de 6800 ? E essa ponte retificadora também não, alguém sabe me dizer quais posso usar no lugar desse?
Olá Felion
sim serve!
qualquer uma que seja equivalente a esta!
No Google “6A bridge rectifier” e veja se encontra algum modelo disponível com seu fornecedor!
Ola pessoal.
Tnho uma duvida..
posso usar um tranformador 24v-0v com 4a e um dobrador de tensão ?
Obrigado
sim eu uso um de 32 – 0 -32
amigo não obrigado por responder mas não tem nada haver com o que perguntei alem disso o ci trb com maximo de 40-0-40 dc voçe ta a utilizar 32-0-32 ja retificado , certo ?
a minha pergunta é se um “trafo” com uma saida 24v AC com 4A é suficiente ou terei que usar dois 24v-0 com 4A cada?
obrigado
Olá djbertinho
2X 24 VAC /4A
obrigado pelo resposta toni.
outra duvida… eu quero editar o pcb para caber duas numa placa de 21cm x 10 (e pq já tenho a ponte retificadora pronta) mas sempre que edito no paint quando guardo ja editado a imagem fica maior do que o original . como poderei fazer?
Abraço
Olá djbertinho
Edite em software como o Corel Draw, fica melhor e terá mais controle das dimensões!
obrigado toni.
grande abraço..
voçe é mesmo o cara…
Ps : nao me pode arranjar um esquema completo que utilize um par de 2sa1302+ um par de2sc3281 formando um amp mono ? Ficava já paraa galera que gosta de transistores…
veleu
Olá djbertinho
Valeu!!!
Aqui
ola pessoal…
desenhei o circuito da pagina abaixo á mao na placa mas enganei-me pois desenho invertido . tem como aproveitar e como seria ? estou a aguardar ajuda.
Obrigado
http://construyasuvideorockola.com/downloads/pre_subw_car.pdf
DJbertinho, eu tabem fiz invertida essa placa aqui da página e montei assim mesmo só pra não disperdiçar a placa, da uma olhada no video pra vc ter uma ideia.
Como vc fez a montagem?
foi a daqui ou do site que eu fiz ? pode mandar instruçoes e um desenho e como voçe fez por mail ?
que video vc falou ?
[email protected]
obrigado
Toni, como faço para ligar um potênciometro de volume no amp? gostaria de saber a pinagem, qual é o terra, qual é o line in e qual é o line out. obrigado.
Vc olhando o POT. de frente faça o seguinte: Os 2 terminais da esquerda serão o TERRA, Os 2 terminais do centro a saída “OUT” R e L , Os 2 terminais da direita as entradas “IN” R e L. Dúvidas veja neste desenho: Montei o meu e tive que colocar um pot também, BOA SORTE.
http://3.bp.blogspot.com/-CkDLf3yLyp8/TgF9lXoMfZI/AAAAAAAAAD0/XiSpjuQZAI8/s1600/Potenciometro+duplo.jpg
boa tarde, montei este amplificador mas ele nao esta ligando, visto que tirei todas as minhas duvidas pelos comentarios do pessoal, a posição dos componentes, o trafo que comprei é 25+0+25 por 6a, no começo estava em divida pela silk, mas fiz como o pessoal falou, inverti o desenho da silk e o posicionamento ficou certo, tomei cuidado quanto a solda mas mesmo assim nao funcionou e outro detalhe foi os capacitores que comprei que são de 63v por 10.000uf… se alguem tiver uma ideia dos erros mais comuns de montagem vai ajudar bastante a mim e a futuros amigos que queiram montar este projeto…
Olá Fabiano
Dê uma espaida nesse manual
como vc montou os disipadores se foi um que unise os dois CI vc usou mica para isolar
perguntando so pra ir excluindo posiveis causas
Ola Tony.
Pretendo montar esse amplificador mas como sou muito leigo no assunto me apareceu umas duvidas:
Esse amplificador precisa de um pré?
Onde ficam os controles liga/desliga volume etc
Se precisar de um pré o projeto do amigo Andre serve?
Agradeço desde ja
Olá Miguel
Em alguns casos, pode se rnecessário um pré!
Sugiro que leia este manual do Nabuco!
Oi toni..
desculpe a minha pergunta que não tem haver com amplificadores..
Como faço para baixar de 12v para 6v de uma bateria ?
È para usar numa moto4 do meu filho .
Estou a aguardar a sua ajuda ou de alguem . (o meu filho agradece. )
Abraço.
Olá Djbertinho
Beleza, utilize um 7806, para até 1 amperes!
obrigado pela resposta mas não irá ficar fraco pois a bateria é de 7,2ha ?
Olá djbertinho
sabe me dizer qual a corrente consumida pela moto?
nao toni.. não faço ideia.. o peso maximo suportado é de 40kg e velocidade maxima de 4 a 5 kmh….. não sei se ajuda estas informaçoes mas não sei mais nada ..
eu penso que não deve consumir muito toni..
obrigado pela ajuda..
abraço
Olá djbertinho
Deve ser mais de um ampere!
Tem como medir a corrente com a bateria original?
se der para medir com multimetro dt830b e me ensinar como , posso medir.
obrigado
ola gostaria de saber se esses 180w sao em carga de 8ohom ou em 4ohom
no caso tenho caixa de 8 ohom qual a potencia total
Olá Ivan
Para 8 Ohms, para outras cargas verifique os gráficos no Datasheet!
olá Amigo! seu site está de parabéns, visito ele todos os dias para conferir o conteúdo!
só gostaria de saber se você tem como me mandar a imagem (layout da placa que você usou no slide de fotos, pois aquele layout é mais simples! um grande abraço!
Olá Ubiratan
Não é meu, é do Rafael!
Olá Rafael
Obrigado pelo suporte, irei adicionar o link logo abaixo de suas foto!
Boa noite,
Vi seu comentário quando escreveu, mas não tive tempo para revisar a placa para te enviar.
De todo modo, caso já tenha feito, estou colocando o link do layout que montei, pois aí se outra pessoa também quiser pode pegar…
Só preste atenção, pois montei o layout para funcionar apenas como estéreo, ignorando o modo bridge, ou seja, não existe o R13 nem JB1, JB2, JB3 e JB4 no circuito…
No Arquivo zipado está o layout da parte de cima e de baixo da placa, basta imprimir como está e usar (a parte da tinta impressa fica encostada na placa para dar certo), tem em PNG e PDF. Eu fiz com o método do ferro de passar, foi um pouco chato mas deu certo no final das contas.
Ola, galera, um amigo meu q falceu, tava querendo montar esse amplificador, ele ja tinha todos os componentes necessarios para a montagem ate os trafos, mas ai infelizmente ele partiu dessa para melhor, ai como eu era muito amigo dele, a irma dele me deu todo os componentes, a unica coisa q falta ? imprimir no PCB o esquema eletrico se ? assim q fala, bom o negocio ? o seguinte, sou formado em Redes de computadores, e de eletronica conhe?o pouca coisa, gostaria de saber as diferen?a desse amplificador para esse q vou postar, pois no caso esse ja ta pronto ai so falta o trafo, ou se a diferen?a entre esse do site ? grande, alguem vende essa PCB ja impressa, q aino caso eu so fa?o a soldagem, valeu galera… a placa é vendida no ebay,
2 X 100 Watt 4 Ohm Class D Audio Amplifier Board – TK2050
Olá Felipe Almeida
Nosso sentimentos para família do amigo Hobista!
No caso foi compra de kit, podeira me dizer se já está com as peças soldadas?
Veja aqui o manual de um destes TK2050
http://www.spaennare.se/DAMP1/AA-AB014_Ver1.1_EN.pdf
Pelo que consta no manual terá de utilizar uma fonte de 12 a 36 Volts
então no caso, eu tava querendo ver com vc qual dos dois é melhor, pois eu tenho todo os componentes para montar esse q vc postou, mas como eu não conheço muito de eletronica queria saber se tem muita diferança de qualidade vs potencia, valeu;
Olá Felipe Almeida Batista
Sim são bons amps, ambos!
Você tem os componentes deste 7294 ou o TK2050?
do TDA 7294, vou fazer esse mesmo, ja q tenho todos os componentes, so preciso arrumar o PCB, alguem tem so o pcb ja impresso e furado pra me vender, to querendo dois , valeu
Olá Felipe
Você encontra algumas parecida no Mercado Livre!
Masi que tal fazer a sua própria utilizando impressora laser e papel fotográfico, é muito fácil!
Como q faz, as placas ja tenho, no caso é so imprimir o esquema em um papel de foto e usar o ferro de passar em cima do papel e da placa ?, e depois faço oq, agradeço pelas informações;
Olá Felipe
Aqui o vídeo
http://www.te1.com.br/2009/10/tutorial-placa-circuito-impresso/#axzz1yOwuaH8c
É só imprimir em papel fotográfico ou outro papel liso, limpar a placa com “Bom Bril” e usar o Ferro de passar roupa!
Depois verifica se está tudo ok, se necessário retoque algum ponto utilizando caneta de pci.
Só botar pra corroer no Percloreto e terá sua placa!
Toni, vou fazer oq vc disse, acho q vai ser facil, so gostaria de saber com vc o seguinte, esse amigo meu comprou tudo duplicado os componentes, pois ele queria fazer duas placas em ponte de 180w, ai eu te pergunto, ele comprou um pcb grande, queria saber se tem como modificar o projeto para colocar tudo em uma placa ou seja, fazer duas em uma, ou se eu imprimir no mesmo pcb os dois layout, sera q tem como ?, valeu
Toni fiz o esquema de imprimir na pcb, so q como é a minha primeira vez acho q ficou falhas, vou colocar o link das fotos q tirei, como q eu faço para corrigir, q tipo de caneta q eu uso, ah e onde q eu encontro percloreto de ferro; valeu
Fotos:
valeu
ta invertido o esquema que vc fez tinha que ter espelado a imagem
ivan como assim invertido, peguei o esquema aki no site, e vi contra a luz e apliquei assim, ou não é assim, então não entendi
ivan, eu coloquei contra o espelho e ta a mesma coisa q impressa q eu fiz, ou seja, ou o desenho q ta no site ta invertido, ou eu q não sei faz, mas olhando atravez do espelho o esquema e comparando q eu imprimi na placa ambos estão iguais.; valeu
naum vc tem que espelhar ele no photoshop ou algum programa assim as trilhas em cobre estao invertidas onde era pra naum ter nada esta a trilha de cobre entende (to falando isso comparando as fotos que vc posto
olhe a terceira foto do slaide de fotos la em cima as trilhas estao em cobre vc fez ao contrario
essa placa que vc posto vc ja coroeu ela no acido neh
outra dica use aquelas canetas de marcar cd pra corigir as falhas do proscesso de passar pra placa
vc tem que espelhar antes de passar ela pra placa
então cara, eu não entendo muito de eletronica não sabia desse esquema, tem como vc postar a imagem ja pronta pra mim fazendo favor, eu ainda não corroei ela no percloreto de ferro, so imprimi o esquema na pcb com ferro, então creio q ainda da pra utilizar a placa, vou postar a lista de componentes q tenho, pra ver se realmente tenho tudo, to pensando em so fazer a pcb e mandar para um profissional soldar pra ter mais garantias de funcionamentos, rsrs, valeu, se tiver como postar a imagem certa agradeço;
Bom abaixo a imagem dos componentes q tenho;
Album de fotos no IMGUR
http://imgur.com/a/SSSKf#0
ivan o engraçado é o seguinte, q no pcb q eu imprimi, bate exatamente com a imagem q ta no site ” Lado dos componentes para orientar na montagem do circuito do amplificador “, ou seja o lugar pra colocar os capacitores, ponte retificadora e o restante condiz com a placa q eu imprimi, e depois eu parei pra ver a foto q vc falou a 3, e a revisão é diferente, do q esta pra baixar no site;, então agora estou confuso, ta ou não certo ?, valeu pela ajuda
ivan esquece oq eu disse erro de principiante, rs, agora q eu percebi q esta errado as posições, tem como vc postar a imagem pronta restando eu apenas imprimir no pcb ? agradeço;
enatum ela tem que estar assim quando vc implimir
http://imageshack.us/photo/my-images/824/tda7294pcbeagleamplific.png/
pq quando vc virar ela pra soldar os componentes ela vai estar certa
quando ao percloreto de ferro vc acha em casa de material de construcao
e vc disse que qer montar duas dessas em ponte certo no caso naum serio o outro esquemaa
o do Brutos ele usa o mesmo componentes so que eh 4 ci 7294
olha ai veja se naum eh esse
http://www.te1.com.br/2011/06/brutus-circuito-amplificador-estereo-tda7294-bridge-300-watts/
esse eh de 300w da pra fazer um show de praca susegado com ele kkkk
entõa mas parece q usa ponte retificadora difente, e capacitor de 1uf/100v, sera q com essa ponte retificadora q tenho da certo ?, pq se sim melhor fazer o brutus q é uma placa so, eu tenho 4 tdas, e ai sera q compensa, valeu pela imagem,
cara eh mais facio mesmo a outra e a potencia final eh a mesma
cara uma ponte retificadore eh uns $2.00 e capacitor naum passa de $0.30
pela facilidade compensa sim e vc tera tudo em uma unica placa
so troca a ponte retificadora que eh o dobro da que vc tem
Olá Felipe Almeida
Experimente realizar algumas montagens mais simples, para pegar uma prática!
ivan espelhei a imagem como vc disse, usei no proprio PDF tem uma função para espelhar antes de imprimir, so q ficou meio diferente q esta no topico, mas como vc disse q era espelhado, me fala como q ta, blz, vlw
imagem
aee isso mesmo fiko muito boa sem falha agora eh so furar e montar
a respeito de naum ter fikado igual a das fotos eh que a da foto foi feita pelo junior ele diminuil o esquema mais basicamente eh a mesma essa que vc fez eh a original
so furar ou com uma broca muito fina em uma furadeira de mesa ou entaum com o furador manual
Ola toni acabeo de montar esse projeto ficou otimo mesmo
so tenho uma duvida montei usando um trafo de 42-0-42 de um cce ax4 que ganhei
aqui ta funcionando de boa mesmo so os tda que equenta um poco mais de resto blz
sera que devo trocar esse trafo ou posso ir de boa
Olá Ivan
Sim se conseguir dissipar todo o calor, pode ficar de boas, pode ter problemas somente se utilizar ao máximo Volume!
Boa noite, montei esse esquema com TDA 7294 funcionou beleza, porém quando esquenta o dissipador ele começa a cortar, será que o aquecimento satura o tda? quem meexplica.
Olá Elis Clementino
Sim se aquecer em demasia, o sistema proteção térmica vai entra em ação! Melhore a dissipação de calor de seu sistema!
Belo Projeto!
Posso ligar um par de caixas com um woofer de 150w rms e um driver de 50wrms?
Olá Carlos
Qual trafo?
33-0-33 5A
Olá Paulo Maia
Serve para o Woofer, o driver precisa de mais potência!
Por favor, responda-me: (Toni) (língua espanhola)-Guatemala
porque, no diagrama não é o 100nF c?.
Hola Carlos
Qual capacitor?
os capasitores (C10, C11, C16, C17) não é mostrado no diagrama, apenas o cartão.
O que acontece se eu colocá-los?
Olá Carlos
Acompanhe o Layout da placa!
no diagrama não é
Olá Carlos
Siga esta imagem
Olá Toni! Gostei muito desse projeto! Parabéns!
Estou querendo montar um amplificador com seis canais e pensei em usar 03 desses amplificadores. Você acha que pode ficar bom? e Quanto ao traffo, tenho que triplicá-lo? Por acaso você não tem algum projeto para seis canais?
Muito obrigado por enquanto!
Marcelo
Olá Marcelo
Sim deve utilizar um trafo de acordo com a quantidade de Cis que vai utilizar! Pode utilizar conbinção deste circuito até ter os 6 canais!
Toni, eu quero imprimir num papel específico e depois passar o desenho para a placa pelo método térmico (com ferro de passar). Esse desenho da sugestão já está pronto para ser impresso ou eu tenho que espelhar ela antes de imprimir? Se eu imprimir ele de acordo com a sugestão ele vai ficar certo ou as trilhas vão ficar invertidas na placa? Obrigado.
Olá Neto
Confira antes de montar, deve inverter!
o PCB é bom?, alguém já fez com o PCB e trabalhou
Olá Carlos
38.822 View e alguma mil montagens!
Toni A ponte retificadora pode ser alterada ou outra de 6A/600 V ou alguma coisa parecida ?????
Desculpa me intrometer, mas acho que sim…
No meu caso, eu não encontrei a ponte citada, mas achei a KBU8M que é de 8A por 700 volts. Comigo funcionou bem, o negócio é não usar uma abaixo da especificação que ele pede, pois não deve aguentar…
Fora isso, presta atenção na polaridade dos dois diodos no seu ckt, pois no diagrama esquemático está certo, mas no desenho da placa estão invertidos… O Toni ficou de consertar mas deve ter esquecido…
Rafael
entao e so eu colocar o componente virado ao contrario que estará certo
???????????????
Boa noite André, pelo que estou vendo, depois do meu último comentário o desenho foi corrigido, então siga o que está na página (atualmente) que está correto.
De todo modo, sempre que for montar alguma placa, é bom ter a prática de comparar as mesmas com seus diagramas esquemáticos, pois previne surpresas que podem vir a ser desagradáveis…
Fora isso, o amplificador é bom e curti bastante, vale a pena montar 😀
ola toni eu sou um simples curioso em eletronica,montei esse projeto hoje dia 06/05/2012 e segui a risca o projeto me baseando pelos desenhos…mas vendo no site tem ulgumas duvidas de outros leitores gostaria de saber c posso confiar nessas fotos que esato no site hoje…mais uma coisa nao achei capacitores de 10000mf usei 4 de 4700 em paralelo pode ser…? tambem nao entendi as entradas de audio qual lado é positivo e qual negativo no dezenho cn3 1 ou 2 positivo e cn4 1 ou 2 positivo…desculpe mas como falei sou meio leigo no assunto….mas gostei muito dos seua artigos…montei tbm um pre amplificador seu depois de tudo funcionando mando fotos.
Olá Toni, queria apenas tirar uma dúvida sobre o circuito. Comparando o diagrama esquemático e o desenho da placa, percebi que os dois diodos estão invertidos na placa, depois dá uma olhada e diga se isso influencia em algo.
Eu montei o circuito seguindo o diagrama esquemático e funciona muito bem, gostei bastante 😀
Fora isso, quando fui comprar o trafo, achei seu tamanho muito grande, quase um monstro. Daí resolvi pegar um de 24-0-24 4A, tanto pelo tamanho ser um pouco menor, quanto pelo preço. O de 5A achei por R$ 135 e o de 4A foi R$ 90.
Depois posto um link com fotos, valores e algumas observações durante a montagem…
Olá Rafael
Valeu pela observação…
Fail do desenho…
Deve sim ficar como no esquema, já vou upar um novo layout!
Trafo são caros mesmo, eles só serão exigido basante durante alguns picos, pode utilizar sim com corrente no limite que não tem problemas, pois se seguir a teoria fica bem caro. E é isso que os fabricantes de aparelhos de som fazem!
ola toni eu sou um simples curioso em eletronica,montei esse projeto hoje dia 06/05/2012 e segui a risca o projeto me baseando pelos desenhos…mas vendo no site tem ulgumas duvidas de outros leitores gostaria de saber c posso confiar nessas fotos que esato no site hoje…mais uma coisa nao achei capacitores de 10000mf usei 4 de 4700 em paralelo pode ser…? tambem nao entendi as entradas de audio qual lado é positivo e qual negativo no dezenho cn3 1 ou 2 positivo e cn4 1 ou 2 positivo…desculpe mas como falei sou meio leigo no assunto….mas gostei muito dos seua artigos…montei tbm um pre amplificador seu depois de tudo funcionando mando fotos pra vc…
Olá Cleriton
Sim pode seguir as imagens do site!
Sim pode utilizar caps de 4700µF!
Que é positivo e negativo, é simples, basta olhar qual pino está ligado ao GND, CN3 = 1 e CN4 = 2!
Boa sorte na montagem!
Como prometi, as fotos da minha montagem podem ser vistas em:
http://www.flickr.com/photos/[email protected]/sets/72157629715756615/
E só de curiosidade, fiz um orçamento de quanto ficou o amplificador (Rio de Janeiro – RJ):
querido se for no secundario o efeito é o mesmo pois o central é sempre o meio da bobina com um ou dois fios cosiderado como massa ou terra é que em vez dos terminais da bobina seguirem até fora, fica por dentro mesmo e porem juntas no terminal central
pra quem fabrica trafoíso é uma economia razoavel 20 cm de fio a menos em cada trafo. entendeu?
vc conseguiu tirar todas essas conclusões só ouvindo do youtube? parabéns, vc deve ser um expert no ramo. Só pra constar o sinal de entrada é de um dvd “O SINAL EM ECESSO”, E sua opinião vale muito ja que o proprio toni gostou do projeto rsrs. Em um ponto eu concordo os capacitores são em paralelo não em seie com oeu mensionei.
Explica melhor essa do trafo, ficou meio enrrolado sua esplição.
Bom, 10000uF eu achei um capacitor desses, acho que o caneco dele da pra colocar um litro, lendo o datasheet do 7294 verifiquei que são dois Caps de 2200uF 50V, ainda não montei o projeto, mas são realmente 10000uF??? esses são capacitores de filtro da fonte não são? Alguém do site pode revisar o projeto??
lucas é de 10.000 msm, o toni modificou a fonte está integrada, é só ligar o trafo blzona.
Olá, não encontrei os benditos capacitores de 10000uF consegui 4 de 4700uF 63V é o suficiente para o filtro da fonte ou tenho que somar mesmo os 10000uF???
Ta e se foi modificado o projeto o esquemático está errado, la pedem 2 capacitores de 2200uF…
Qual o tamanho do dissipador que teria que usar nos dois cis tda?? é necessário a ventilação forçada??
To achando que tem muita coisa superdimensionada nesse projeto… não sei, não sou especialista também…
lucas, ta certo sim, da uma olhada nesse vídeo que postei do amp. que montei.Eu comecei usando dois de 4700uf funcionou ate que bem mas quando coloquei os de 10000uf sem comparação, se voce colocar dois em serie vai chegar bem perto acho que vai ficar bom. Sobre o dissipador dependendo da voltagem que voce usar eu recomendo ventilar muito bem, se for curtir um som bem alto vai esquentar bastante e se for um dissipador para os dois tem que usar mica nos tdas . (é só uma opinião vlw.).
o amp. do cara ficou razoavel porem ficou com muito riple muita distorssão
tavez
sja o sinal de entrada em ecesso os medios que são pra voz ta ruim
pode ser falta de falante pois nas cxs ñ vi os tais.
quanto aos seus capacitores vc pode usar dois em lugar de um mais precisa ser em paralelo junte dois de 4700 + com + e – com – = 9400 vai precisar de 4 pra fazer o simetrico pode ser de 50 a 70 volts
Olá toni gostei muito deste projeto fiz duas placas usando dois trafos um que já tinha de 18-0-18 e 4A e mandei fazer um de 22-0-22 e 5A no volume maximo o trafo de 18 esquenta bem mas esta aquentando até eu trocar ele vou tentar fazer um video para mostrar para o pessoal.
Olá Fábio
Valeu pelo feedback!
Aguaradamos seu vídeo!
olá galera!
alguém sabe me informar um site confiável para a compra de alto-falante pra um amp de guitarra q eu fiz com um tda 7294 mono? (100W)
se puderem me mandar links ficarei grato!
obrigado!
Qual o tamanho real da placa?
Olá Alan
Cerca de
15.17 cm X 9.27 cm
Olá Toni, muito bom todos os trabalhos seus e de todos os colaboradores.
Eu fiz a placa para o amplificador com TDA 7294 Bridge, mas agora na hora de montar os componentes, fiquei com uma dúvida muito grande.
Eu fiz a placa de forma que o o texto da pcb ficou correto, mas se comparado ao diagrama de montagem fica invertido.
A PCB está invertida?
Olá Araquem
Olhando de cima (lado dos componentes) sua montagem deve ficar como nessa foto:
http://www.te1.com.br/wp-content/uploads/2011/04/amplificador_tda7294_bridge_montagem.jpg
Obrigado Toni.
Então fiz a placa invertida. vou fazer de novo.
Valeu
Abraços
O meu ficou igual a foto, mas não funcionou…
Renato, vc usou mica entre os tdas ?
Não achei necessário usar mica, os dissipadores são independentes (separados).
Araquem, voce pode montar com as trilhas para cima se quiser, a minha eu fiz assim.
José tem como postar uma fotos?
araquem eu tentei por não sei se deu certo, mas da uma olhada no video que o toni colocou, é a placa que fiz blz
Blz, agora pelas fotos ficaram melhor a visualização. Obrigado mesmo. vou ver se faço outra placa, ou monto assim mesmo
Toni, eu desmontei um trafo de 0+12v e enrrolei no máximo que coube, tentei fazer com 30v más ficou com 0+25v 5A, peguei esse antigo que comentei e usei só as estremidades que deu 30v coloquei em série e ficou 25+30v que filtrado deu 40+40v toquei o som em estéreo com 1 falante de 250wrms4Ohs em paralelo com um desse ai do video em cada canal dando em media 3 Ohs por canal, funcinou muito bem no máximo chegou à 3,5 ampères por trafo, mas mesmo assim os dois trafos esquentam um bocado, so que dessa vez os tdas também aqueceram um pouquinho o que deve ser normal. O que voce acha disso tudo ? ( lembrando, sou apenas um curioso, desses que aprende desmontando tudo).
Olá José
Se a temperatura não “subir” muito é normal!
Toni, por gentileza disponibilize os arquivos em outro servidor. Obrigado.
Olá Marcelo
Sim irei fazer isto!
ola toni posso fazer duas placas iguais usando um trafo só de 25-0-25 6A
Olá Fábio Alexandre
Recomendo ao menos 50Va por CI!
não intendi reformulando minha pergunta, mandei fazer um trafo de 22-0-22 5A já fiz este projeto e ficou muito bom gostaria de saber se vou ter problema se fazer mais uma placa desta e usar as duas com o mesmo trafo
fabio, para usar duas placas o trafo deve ser de 10A ou tera que alimentar cada placa com seu trafo individual. Toni me corrija se eu estiver errado Ok. ATT. fabio.
valeu josé entendi.
Toni qual a volta gem maxima para esse tda?, eu estou usando aqueles trafo que sai tres fios não quatro.
Olá José
Máximo para 8 Ohms em bridge, recomendo 30-0-30
Este ampli em bridge, funcionaria bem como amplificador de guitarra? Levando em consideração que já tenho um bom préampli.
Olá Jonathan
Sim vai funcionar legal!
eu axo que na lista de componentes existe uma informação incorreta, o capacitor seria de 1000uF ao inves de 10000uF né, ou como no esquema elétrico, 2200uF
Olá Lucas
Adicionamos a fonte e ele foi substituído pelo de 10000µF
fala toni, fritei meu trafo, uma das bobinas secundaria ja era e a outra da uns 20v. O que vc acha que aconteceu ? o trafo era de 30+30 5A da MS.
Olá José
Estava utilizando 4 TDA neles?
Qual impedância dos alto falantes?
Não toni, era so 2 tda os falantes de 8 Ohs. eu coloquei um de 14+14 muito antigo da soar nem sei a amperagem só sei que é monstro msm e funciona de boa até em ponte com 2 falantes em paralelo de 4 Ohs 250Wrms funciona perfeito, hoje mandei pra fabrica na garantia vamos ver o que eles falam. Só descobri q tava ruim porque comparei com um mini sistem de 18+18 e vi que tava igual, ai resolvi fazer uns testes.
Olá José
O trafo mais antigo funcionou!
Então deve ser que este que queimou não forneça a corrente que diz fornecer!
No esquema tem um capacitor de 2200uF no pino 7, porém na lista de componente não tem ele.Ele deve ser colocado ? Se sim qual a tensão dele ?
Olá Daniel
Adicionamos a fonte e ele foi substituído pelo de 10000µF
dae rapaziada belezinha, aqui na minha cidade não consegui achar o capacitores de 10000uF 50V e o de 0.560uF 100V, vocês me indicam algum lugar onde eu possa compra-los?
Fala lucas, da uma olhada na net, os meus capacitores echei no ml, e pela metade do preço da qui da minha cidade.
Coloquem os arquivos em outro servidor, megaupload ja era…
Queria que o link de download fosse colocado em outro servidor, porque o MegaUpload está bloqueado pelo governo norte-americano.
Agradeço desde já e parabéns pelo site !! Muito bom !!
Por favor, queria que o link de download fosse colocado em outro site sem ser o megaupload por estar bloqueado pelo governo americano.
Obrigado
Olá Daniel
Vamos fazer isso… aguarde!
amigo, só vc pra me ajudar, o que quer dizer um transformador de 22v-0-22v? eu sei que é 22v, mas eu queria saber se o trafo tem que ter duas saidas de 22v ou o sei lá, por favor quebra esse galho e responde isso pra mim valew
Olá Fabim
que bom que quer se aventurar por um mais potente! Boa Sorte!
Sim são 2 enrolamentos de 22V no transformador!
Sugiro que leia esse manual do kit do Nabuco:
obrigado ajudou bastante!
esto ligado nas dica
De nada rsssss
Seja bem vindo!
Aí tony, fiz um video do amplificador que montei, não ficou muito bom mas da pra ter uma noção. Da pra curti um belo de um som com essa belezinha, da uma olhada e diz ai o que vc acha: http://www.youtube.com/watch?v=FG5X4yJ5J50&feature=youtu.be
Olá José
Ficou Show sua montagem, obrigado pelo link no vídeo!
Posso postar seu vídeo aqui?
é o minimo que eu poderia fazer, concerteza pode postar o video, na verdade eu fiz nessa intenção.Valeu pelo “show” sou apenas um curioso no assunto de eletrônica.
Valeu Jose
ae amigo
poderia me informar quais as dimensões da placa?
e se esse projeto esta invertido porque a parte cobreada esta diferente ao meu ver
talvez esteje enganado Obrigado
Olá Ronan
Baixe os PDF!
Olá Toni
peguei os pdf como recomendado e peguei a lista de peças, a parte da placa foi bem facil seria so rotaciolá-la mesmo, porém da droga de cidade que resido fui simplesmente na melhor eletronica da cidade e o atendente me indicou outra e disse que la eu poderia axar somente umaa porcentagem das peças. Resumindo nao conseguirei montar o ampli, montei um simples com TDA2822M mais nao fiquei muito satisfeito apesar dele apresentar um bom desempenho queria algo mais liguei ele em 12V n sei se isso faz diferença ou nao mais o que eu queria saber mesmo é se vc conseguiria arrumar essas peças pra mim e eu comprava de vc e vc me enviava elas como se fosse um mercado livre tends?
se puder ae me fala quanto fica pelo email : [email protected] e agente combinava direito. que tal?
Olá Ronan
Pode comprar tudo em sites especializados como
soldafria.com.br
reidosom.com.br
blucolor.com.br
Entre outras!
Se precisar de ajuda entre em contato!
Salve…Salve Amigo Toni!!!….Pode postar as fotos sim, sem problema algum e na verdade será um prazer. Amigo Toni…Sim, eu reparei que ficou invertido. A princípio, não tinha dúvida, mas com o seu comentário dizendo que tenho que fazer outra placa, bateu a dúvida. Eu analisei a placa, as fotos, e as ligações, antes de soldar os componentes. Me diga se eu estiver errado, mas pra mim, pareceu que apesar de ter espelhado e ficado invertido, as ligações nao se alterarão, apenas a posição dos compontes trocaram de lado. Analisei, as pinagens dos CI´s e dos compontentes e fui seguindo para ver se tinha alterado polaridade e pinagem, mas pelo menos eu nao percebi isso. Se vc puder dar uma analisada nas imagens da placa no modo Espelhado e Normal, me responda se houve alguma alteração de polareidade ou pinagem, pois ainda não liguei o Trafo. Fico no Aguardo…Abraço!!!
Olá Arlem
O CI ficará invertido tbem, assim o pino 15 estará no lugar do 1!
Salve…Salve Toni, Então amigo, creio que não será preciso não, e os CI´s e os componentes não terão suas pinagens invertidas, apenas houve a mudança de lados dos componentes, o que não compromete em nada seu funcionamento. Pra se certificar, basta Imprimir a Imagem aí de cima, onde tem os Desenhos dos Componentes e as Trilhas. Daí, só olhar a folha do lado contrário ao impresso, que vc verá que foi assim que minha Placa ficou montada, e com a disposição dos componentes da mesma forma. Ainda nao liguei, pq to sem o Transformador, mas breve terei ele, daí farei um vídeo dele funcionando e envio pro Site. Forte Abraço & GOD BLESS
Fala renato,sou só um curioso no assunto mas ve se a ponte retificadora ficou à esquerda e os capacitores à direita os quatro jumps estão abertos (estéreo). Preste atenção que se for feito do jeito que está no layout a parte de soldagem fica para cima não para baixo. Ainda bem que eu reparei isso antes de montar, montei com a placa virada a solda para cima e funcinou tranquilo, os capacitores tem que ser no minimo 10000 uf. depois vou posta um video da caixa que montei.espere ter ajudado blz.
Bom dia, José eu fiz o projeto como esta mostrando os layout´s acima, os capacitores ficaram a direita e a ponte a minha esquerda. Simplesmente não funcionou, ainda estou analisando o que pode ter ocorrido, acho que se não é solda fria pode ser erro do projeto, alias hoje um dos tda´s pifou, e foi justamente o da saída do lado direito. Vou desmontar e montar tudo de novo e ver o que acontece.
Boa noite, acabei de montar e testar esse projeto, só que não funcionou. A verdade é que apenas deu sinal de áudio em um canal apenas (direito) porém no outro nada…nenhuma das duas entradas esta excitando (recebendo sinal e enviando ás saídas. Desenhei o layout todo a mão, e verifiquei tudo, só falta refazer todas as soldas, por suspeição de solda fria mas creio que não seja necessário tanto. Gostaria de saber se há algum erro no projeto…o capacitor da fonte é mesmo de 10000 uf? Estou utilizando um transformador de 25+25/5A, não tem nada em curto (a principio)…Pode me dar uma luz no que possa estar acontecendo?
Olá Renato
Utilizou mica pra isolar os cis?
Verifique seus componentes!
Boa tarde Toni, estou estudando a possibilidade de fazer um sistema 2.1, com dois circuitos desse apresentado acima. Um configurado em estéreo e o outro bridge. O transformador a ser utilizado é um 25-0-25/15A.
Quero sua dica para saber se o trafo está dimensionado corretamente ou se existe uma opção melhor para meu sistema.
Parabéns pelo site.
Olá Marco
Trafo superdimensionado… Pode montar sussa!
bem , eu ja usei esse tipo de ci, sera que ficaria bom em amplificador auto motivo com 4 saidas , dispensando , aqueles transformadores, pesados
Olá Antonio
O problema é a fonte simétrica!
Olá, Toni
Tô com uma duvida tremenda, no inicio do site tem uma foto da placa montada com a ponte retificadora do lado esquerdo e o Arlem postou duas fotos com a ponte para a direita, imprimi a sugestão de circuito sugerida por vc, quando percebi minha placa estava igual a do Arlem e quando fui colocar os componentes utilizando a figura ” Lado dos componentes para orientar na montagem do circuito do amplificador ” tava o contrario.
Pergunta: A figura “Sugestão de placa de circuito impresso para montagem do circuito de amplificador de áudio dinâmico com tda7294 – Escala 1:1 ” Precisa ser espelhada ou está pronta para aplicar na placa.
Olá Amigo…Eu fiz a placa com a técnica de Silk. Eu acho que Espelhei a Placa e para fazer com esse método, creio que nao era preciso. Acredito que a forma correta da Placa e dos componentes, é esse que vc conseguiu na sua placa. Abraço
Olá Elton
Tem que ficar assim
http://www.te1.com.br/wp-content/uploads/2011/04/amplificador_tda7294_bridge_montagem.jpg
Arlem o sue ficou invertido, faça outra placa!
Teria como ligar um desses no carro, com algum conversor 12v para 25v ?
Se sim, poderia colocar um esquema 12v-25v ?
Olá Rafael
Teria quer ter uma fonte de 25 0 -25. Pra auto utilize cis específicos para 12 Volts!
tranquilamente, montei um desse com esse pre amplificador, ficou muito bom .
usei um trafo 30+30 5A, dois dissipadores e dois coolers independentes nem aqueceu, deu um som perfeito.
mais uma coisa, no maximo no modo estério o trafo esquenta bastante, sera que não ta dando conta ?
Olá jose
Deve ser que tá sugando muito o Trafo! Porém áudio depois de 70% do volume… só distorce mesmo!
Valeu pelo feedback!
então toni, no meu caso estou com dois falantes de 10° antigo não sei a potencia, eu coloco em estereo no maximo não distorce, so aquece o trafo, mas o som é muito potente. parabens pelos projeto. eu ja tinha montado o mono de 80 rms depois montei esse estereo, muito bom.
Olá Toni, to pondo o link com fotos do Circuito pronto, e do pré amplifador tb pronto, faltando somente os pot.
Olá Arlem
Ficou bem legal, posso postar as fotos aqui no artigo?
Olá Amigo Toni…Sim, eu reparei que ficou invertido. A princípio, não tenho dúvida, mas com o seu comentário dizendo que tenho que fazer outra placa, bateu a dúvida. Eu analisei a placa, as fotos, e as ligações, antes de soldar os componentes. Me diga se eu estiver errado, mas pra mim, pareceu que apesar de ter espelhado e ficado invertido, as ligações nao se alterarão, apenas a posição dos compontes trocaram de lado. Analisei, as pinagens dos CI´s e dos compontentes e fui seguindo para ver se tinha alterado polaridade e pinagem, mas pelo menos eu nao percebi isso. Se vc puder dar uma analisada nas imagens da placa no modo Espelhado e Normal, me responda se houve alguma alteração de polareidade ou pinagem, pois ainda não liguei o Trafo. Fico no Aguardo…Abraço!!!
Olá Amigo Toni!!! Já estou com todos componentes soldados na Placa. Gostaria de saber como faço para regular o Volume do Amplificador? O volume pode ser regulado pelo Pré-amplificador estéreo com controle de volume, ajuste de balanço e tons (grave e agudo) (COMPLETO COM SUGESTÃO PCB)(Atualizado 01/05)?…O volume máximo desse pré-amplificador é suportado pelo canal de entrada desse Amplificador?…se não for, como limitar que ultrapasse o seu limite no canal de entrada?…Desde já Agradeço
Olá Arlem
Pode utilizar o Pré postado pelo A. júnior!
Tem algum de amplificador de 6 cainais ( 5.1 ) de baixa potencia tipo essas caixinhas de som para PC com um único CI?
Olá Ivanildo
Aqui no blog temos de 4 canais!
olá , gostaria de saber c existe muita diferença entre as pontes retificadoras pois n encontrei a de 200v/6a so axei uma de 400v/6a
Olá Albert
A de 400 Volts tem tensão de trabalho maior!
usarei um trafo toroidal de 13,5 0 13,5 , posso trocar os cap de 10000uf /50v por 15000/35v , ta um absurdo os capacitores de 10000uf por 50v , ai arranjei esses de 15000 em uma sucata de impressora ( tão bons) porem de 35v , e como usarei somente 13,5v axo q não terá problemas , ou terei?
Olá Marcelo
Pode utilizar sim os de 15000/35 Volts, sua fonte só vai chegar aos +- 18 Volts!
Toni, vi o modelo brutus, porem este ak, usando dois dele em brigde, pode ser usado somente uma fonte 28-0-28 com 8amp? que acha?
Olá Berg
Duas unidades?
toni, tenho um ampli 2.1 com dois tda7295 so q circuito de volume queimou e não acho sequer o modelo do som ( um da JVL compaq) ai queria aproveitar os componentes mais caros desse ampli para montar esse da materia,como os tda ponte retificadora etc, e principalmente o trafo q é um toroidal de 5A, porem ele é 13,5-0-13,5 e alimentava o ampli com +12v e -12v , posso fazer o msm com esse ou terei perda de qualidade?
Olá Marcelo
Pode utilizar, se ele é de 13,5 – 0 – 13,5 -> dever ser de +18 -18 !
Vai ficar bom!
Toni, eu sou novo em eletrônica e tenho duas caixas de 40Watts cada uma.
Gostaria de ligar elas no micro. Qual o transformador que você me recomenda ??
E onde eu ligo eles na placa? Não consegui ver isso.
Obrigado.
Olá Felipe
Caixas de 40 Watts
Neste circuito aqui recomendo trafo de 12-0-12 Volts 3+3 Amperes vai ter cerca de 35 Watts e se sua caixa for de 40 Watts RMS ela vai aguentar o tranco!
Sobe ligar a caixa será no conectores CN2 (caixa esquerda) e CN5 (Caixa direita)
Olá Toni. Alguém de vocês pode me passar um esquema de um pré amplificador sem equalizador estéreo. Pois meu computador tem uma placa de vídeo que quando eu a ponho para funcionar de verdade, ela manda ruído na saída de áudio. ALGUÉM?
Olá Flávio
Temos várias opções aqui no blog
http://www.te1.com.br/categoria/circuito/circuito-amplificador/
ola Toni
gostaria de saber como faço para proteger meu circuito na versão mono {http://www.te1.com.br/2009/01/amplificador-potencia-audio-com-tda7294-80w/#axzz1ZSEGtLE3}…
q fusível usar, onde e qual o valor?
grato!
Olá Marcus
Leia o manual do kit do Nabuco e seja feliz!
Olá Amigos, Me indique um site onde eu encontre esses dois Capacitores – C6,C12 0.560µF – a partir de 100 volts Capacitores de filme de poliéster – pois já fui a 3 eletrônicas aqui no Rio e já pesquisei em alguns sites e não o encontrei. Se alguém souber, posta o link aí pra poder comprar. Desde já Agradeço..Abraço & GOD Bless
Esse capacitor de que você fala, eu encontrei numa loja de eletrônica para nunca mais encontrar. Use um capacitor que tenha capacitância próxima disso, por exemplo, um de 470nf.
ola galera
to com uma duvida…eu posso usar silicone para isolar o fundo da placa?
obrigado
usei e deu certoo
rsrsrs
Olá Toni, Primeiro parabenizar pelos circuitos e por esse Site, que é muito bom mesmo, e vc realmente dá suporte a todos que entram em contato. Sou formado em eletrônica, mas já faz bastante tempo que mexo com partes eletrônicas, mas lembro de bastante coisa. Porém, tenho uma dúvida, embora saiba que seja possível, queria sua ajuda. Quero montar esse Amplificador e o Pré-Amplificador, para pegar o sinal de saida do PC e jogar para em duas caixas com alto Falantes de 100W 6ohms. Queria que me dissesse como faço para alimentar os dois circuitos, usando o mesmo Transformador de 24+24 / 5A. Indique aí a forma de fazer isso. Desde já Agradeço, Abraço & GOD Bless
aí pessoal mais uma de minhas duvidas, estranhas por sinal… rsrsrs
estou já montando a carcaça desse amp toni (dou feedback qnd concluir tudo, e posto fotos)
estou montando dois (2) circuitos em geral para ser utilizado 4x80w; 2x80w com 1x180w ou 2x180w… enfim, tem essas 3 possibilidades montando 2 circuitos…
quero saber como faço em relação a ligação das entradas, se divido normal os +Vs e – Vs em cada uma, se posso ligar as 2 entradas num conector fêmea (+Vs com +Vs, e -Vs com -Vs) e não dar nada de errado no circuito ou mudar algo no fator de impedância, ou potencia…. enfim, se tem alguma mudança no circuito ou não, e quais seriam…
Toni, desculpa mas acho q as vezes complico bastante o fórum… rsrs
creio q será de utilidade para aqueles q são leigos tanto quanto eu,
agradeço o pessoal q tem ajudado no fórum…
PS: pelo planejamento da chegada dos capacitores q faltam 22000uF dia 14 ou 15 de outubro posto aqui o feed.
Montei ele hoje para tocar um sub de 10 Bravox premium antigo bobina dupla.
O q posso dizer amp fantástico, com pouco volume faz tudo tremer. superou as expectativas, sem nenhum ruido, isso q minha placa nem ficou aquelas coisas hehe.
se quiser posso postar fotos.
Usei trafo de 20/20 com uns 10a e como dissipador uma carcaça de cl500 e tah bem geladinho até
Olá Lueco
Obrigado pelo feedback, mande as fotos pra gente!
toni sabe se algu,a fonte do tipo chaveada pra tocar esse ampli, digo se sabe de alguma que possamos conveccionar,
Olá Paulo
Tem um modelo de 400VA que foi publicado na revista Elektor
Senhores, vi em muitos foruns as pessoas reclamando do mesmo motivo: quando ligado em bridge dá a mesma “potência” q em estéreo. Não vou entrar no mérito de q o ouvido não ouve de modo linear e tals, isso não é novidade. Quando coloquei o circuito em bridge, reparei q um tda esquenta mais q o outro. Analisando o esquema aki proposto junto com o do datasheet (q são iguais tirando o lance dos jumpers), vi q o integrado “de baixo” no esquema não tem fonte de sinal, ficando o R aterrado. Isso tá certo? de onde ele amplifica junto com o outro? analisando em módulos os pinos estão ligados nos mesmo pontos, somente nesse ponto da entrada de sinal q existe diferença. Isso me soa estranho. Vi em outro datasheet (o do 8920bj) q o bridge dele se faz ligando a entrada com fases invertidas, não seria o caso desse? não quero ser presunçoso de achar q sei mais q o datasheet, mas achei estranho. Algum colega mais esclarecido pode comentar algo sobre isso? aguardo respostas.
Olá Fábio
Depois vou ler mais sobre este tipo de bridge!
Olá Toni. Olá a todos. Eu elaborei pelo EAGLE, um amplificador 7.1 canais usando 9 CI’s TDA7294. Fiz a placa dele. Não fiz ainda os testes mais, em breve, quero compartilhar esse circuito e talvez quem saiba, postar um vídeo.
Olá Flávio
Boa sorte com seu trabalho! Ficamos no aguardo!
Ahhhhhhh outra coisa importantíssima: fiz esse projeto aki e deu muito certo, pra quem tá querendo montar, pode ir em frente q funciona. Só não testei ainda em modo bridge, mas em estéreo rolou muito bem. tá faltando só organizar conectorização de entrada e saída, e alguns acabamentos, tipo caixa e tals e os dissipadores definitivos. A única mudança q eu tive q fazer foi no estário de filtragem e retificação, pq usei uma ponte maior e 6 capacitores de 3300 uf, refiz o layout e deu tudo certim.
Olá Fábio Carvalho
Valeu pelo feedback!
Aê, pra quem tá querendo comprar trafo com preço bom, eu comprei na Eletrônica Castro, pelo site deles. O Frete foi com um preço bom, o trafo tb e chegou na boa. A única coisa q deu problema foi o justamente o frete, q o site deles não está calculando automaticamente, só pra sedex, mas depositei o valor na conta deles e o bicho chegou na boa. Ahhh teve um outro pequeno probleminha tb: eu pedi um trafo de 24+24 10 amps e chegou um de 27+27 +10 amps, apesar da etiqueta constar 24 (não sei se foi vacilo na hora enrolar), mas funciona e é robusto, pelo menos, aparentemente. Postem nos outros projetos pro pessoal do site ter uma referência de compra.
Olá Fábio Carvalho
Fica ai sua dica!
em so por curiosidade pois tambem vo compra um trafo para o meu ampli e to pensando em pedir um de 110/220 27+27.
ai é o seguinte porem a tensao na tomada aki ta dando em media 120 , nao sei se o mesmo que aconteceu com voce, ou seja pedeu um trafo de 110 220 primario e secundario de 24+24 , mais ou seja esta voltagemde secundasrio para 110 nao 120
. voce teria como confirmar isto?
Acho q citei no lugar errado..
aí vai:
eu teria como ligar o circuito no carro?ex: cmo existe o travo com entrada 0 – 127 – 220 e saída 24 – 0 – 24 5A, eu teria como colocar um trafo antes desse trafo de entrada 12V e saída 0 – 127 ? será q daria certo se sim qnt amperes teria de ser esse trafo.. caso tenha como eu nao sei fazer o calculo
Ola a todos, o amingão, isso que você ta querendo fazer é algo meio estranho, olha, ter como fazer até tem, utilisando um conversor 12vdc para 127vac e com a potência suficiênte para alimentar o ampop. mas o custo ficaria muito alto, nesse caso seria aconselhavel voce ultilizar um CI que seja pra essa finalidade como por exemplo o TDA1562Q e que fornece 70w segundo seu datasheet e trabalha com alimentação 12V. Espero ter ajudado, boa sorte.
Aqui nesse link tem um projeto já com o layout e pci. https://web.archive.org/web/20180216043419/http://www.electroschematics.com:80/11/car-stereo-amplifier-tda1562q-50w/
ok pcmassena, agradecido.
Eu não me atentei p conversor… rsrsrs
não acho circuito nenhum q seja classe A/B e potência significativa, pois a ideia posterior é criar um circuito 5.1 com pouco mais de 1500W RMS p carro.
Achamos aqueles amp de fabricantes variados, pois os mesmos só trabalham com uma classe especifica ou é A/B q sao poucos ou classe D…
quero tanto qualidade de som quanto potencia de amp… e os amp p carro sao muito caros… se tiver alguma ideia referente a isso agradeco mais ainda 😀
vlw resposta
Valeu Pcmassena
Igor esse negócio de som automotivo de 1500 Watts é ilusão sonora!
Fazendo contas se tivesse 100% de aproveitamento teria um gasto de 125 Amperes… Como o rendimento não chega nem a 70%… Pense tirar isto de uma bateria de 60AH!
Quando conseguem tirar a máxima potência é com distorção inaceitável!
Monte ai com CIs específicos para áudio automotivo como o amigo pcmassena indicou… Vai ter bom barulho no seu carro!
Vlw toni 😀
tô aprendendo com a galera aki do te1
a idéia q o massena deu eu vou dar uma estudada p ver se aprendo algo…
se tiverem como passar algum DIY para passarem 😉
Ola Toni
anteriormente eu tinha dito q fiz a versão MONO desse projeto…e q assim q eu liguei o amp ele pegou fogo no pino 15…
eu axava q estava tranquilo pq estava usando uma caixa cujo alto-falante eh de 6ohm…
+ so agora q eu fui perceber q na caixa tem um dakeles alto-falantes pequenos ( q eu axo q eh uma especie de twetter…) q tb eh de 6omh…
segunda a as contas q fiz de associação em paralelo a resistencia total teria q dar menos q quatro..naum me lembro agora o valor exato…
VCs axam q isso pode ter queimado meu tda??
des de jah grato!
🙂
Olá Marcus
Pode até ser!
amanham mesmo vou testar um outro mono q eu fiz numa carga de 6ohms…
só q desta vez vou usar uma lampada em serie como proteção caso aconteça alguma coisa ….
depois vou falar se deu certo ou naum…
obrigado pelas dicas de antes. Toni estava vendo diferenças entre fontes lineares e chaveadas, tirando a parte da complexidade a mais, sabe dizer se tem alguma desvantagem na chaveada?
a saida de tençao é mais limpa que a linear, e a capacidade de fornecer corrente tambem, os capacitores e trafos tambem diminuem,
ma li que gera ruido, isso me deixo em duvida
Olá Djalma
Principal desvantagem… É bem mais difícil de ser implementada!
toni sera que consegue alguma fonte do tipo flyback para este amplificar?
uma ves que o que fica mais caro em sua confecção é a parte do trafo e cabacitores da fonte
Olá Paulo
A Elektor publicou uma destas há um tempo atrás
toni valeu ai por achar pra mim esta fonte, agora so vou ver se consigo baixar a revista
Olá Paulo
Se não conseguir entre em contato!
ai toni nao consegui mesmo achar esse trem pra baixa como posso falar contigo, meu e mail é p.152#hotmail.com qualquer coisa se puder entrar em contato agradeço
Olá Paulo
Enviado
Veja este grupo também!
ola Toni eu posso colocar dois capacitores de 15.000uF 63v
ou nao tem necessidades?
pois usarei o módulo para tocar subwoofers.
Olá Vinícius
Pode sim utilizar!
obrigado pela resposta,
toni circuito quase completo trafo 24v+24v 5A falante 8ohms 400w será q aguenta em bridge? rsrsr
só falta o capacitor 22000uF / 50V (porém nao achei no brasil 🙁 (vou colocar o 10000uF / 50v mesmo)
Olá Igor
Aguenta sim!
Vá de 10000µF/50V mesmo… Se achar necessário mude no futuro!
vlw toni pelas respostas 😉
aproveitando… rsrsrs
eu teria como ligar o circuito no carro?
ex: cmo existe o travo com entrada 0 – 127 – 220 e saída 24 – 0 – 24 5A, eu teria como colocar um trafo antes desse trafo de entrada 12V e saída 0 – 127 ? será q daria certo se sim qnt amperes teria de ser esse trafo.. caso tenha como eu nao sei fazer o calculo
Olá Igor
Precisaria de uma fonte específica para isto!
Toni, preciso de um amplificador automotivo de alta potencia, vc tem algum? qauele de 70rms pode trocar o tda dele por qual? pois aquele é dificil de encontrar, até mesmo no mercadolivre.
Olá Berg. Vejo que você está tendo trabalho para encontrar um amplificador para carro. Veja se esse desses links te ajuda.
http://www.psc-audio.ro/index/diverse/circuite/kit/tda7560.html
http://www.psc-audio.ro/index/diverse/circuite/kit/imagini/tda7560pcb1.gif
http://www.psc-audio.ro/index/diverse/circuite/kit/imagini/tda7560pcb2.gif
http://www.psc-audio.ro/index/diverse/circuite/kit/imagini/tda7560fr.gif
http://www.psc-audio.ro/index/diverse/circuite/kit/imagini/tda7560.gif
obrigado Flavio. sobre este tda7560 tem como trabalha em ponte? ja que o mesmo em 4 ohms da apenas 50rms x 4 canais. tem como fazer 2 ch x 100 rms para 4 ohms?
Este tda pode ser trocado por outro? qual?
Olá Berg. Sobre a substituição do TDA por outro, por meu saber creio que não tenha outro para colocar no lugar. Já sobre ligar em ponte, não tem como já que esse amplificador já vem de fábrica para ser ligado em modo bridge, não podendo assim fazer modificações. Espero ter ajudado….
Flavio, sobre o tda7560, vi que o tda7386 é substituto. Porem como faço pra ligar em brigde? ele tem 4 saidas, porem como faço pra ficar em 2 saidas (brigde)? pelo que sei, brigde é quando temos por exemplo 4 saidas e misturando sai 2 saidas, sou leigo ainda, mas crio que seja isso. confirme pra mim.
Olá Berg
Siga as dicas do Flávio… ás vezes internamente um ci já está em modo bridge… Tente encontrar mais informações no datasheet!
Toni, montei um, porem modifiquei a entrada, como são 4 entradas e 4 saidas, deixei as 4 saidas porem coloquei apenas 2 entradas, no projeto original temos in 1,2,3,4 deixei a primeira entrada com 1 e 2 juntas e 3 e 4 na outra entrada. Será que vai dá problemas? quanto aos resistores e capacitores deixei apenas como se fosse apenas 1 canal in. apenas conectei no CI as entradas. To usando o CI TDA 7386, que em relação ao TDA 7560 tem uma perca de apenas 10% em rms, 50 para 45. Encontrei tambem o TDA 7383 porem a perca é maior, da apenas 30 rms. Quando digo perca, é a potencia em relação aos 50 rms do melhor.
Ola Toni, tudo bem, se me permite vou deixar um link para o nosso amigo com um projeto de amplificador para carro bem interessante, abraço.
https://web.archive.org/web/20180216043419/http://www.electroschematics.com:80/11/car-stereo-amplifier-tda1562q-50w/
Valeu pcmassena
olá toni, quero te agradecer pelo projeto e pelas respostas e a todos que assim também contribuem a nivel de conhecimento… suei, foi dificil achar todos componentes hein toni, um pouco da minha cidade um pouco do PR, outro de SP e agora do paraguas…. rsrsr
quero saber se tem cmo eu usar esse amplificador como pré-amp no brutus “http://www.te1.com.br/2011/06/brutus-circuito-amplificador-estereo-tda7294-bridge-300-watts/#axzz1VsWS4vmI” e se sim como eu faço isso? cmo disse anteriormente sou um pouco leigo no assunto, apesar de ‘trabalhar’ com eletrônica rsrsrs.
Agradecido
Olá Igor
Ambos são amp de potência… pré amp é algo para pequenos sinais!
Toni ou qualquer amigo que saiba responder. Tô montando o projeto do ampli e tô usando um trafo de 24+24 6 ampéres. Queria saber se o fusível tem q ser de 6 amps mesmo ou mais ou menos e qual seria o valor pro fusível na perna de 220v do trafo.
Desde já agradeço.
Olá Fábio. Pense no seguinte. Você está utilizando uma fonte simétrica né? Então, você coloca um fuzível de 3A para um enrolamento e outro para o outro enrolamento totalizando 6A que é a amperagem do trafo.
No Secundário né? É q tenho um Trafo aki tirado de um sonzinho Toshiba q tem um fusível no primário e de valores diferentes pra 110 e 220. Um é, na verdade, metade do outro. Se o q vc falou de colocar o fusível for pra colocar no secundário eu não corro o risco de proteger o Ampli mas desproteger o trafo, já q o primário ficaria exposto à surtos de corrente?
São dúvidas simples, mas é q tenho medo de queimar o trafo, q tá sendo o mais caro do projeto todo. E como estou a kilômetros de ser “profiça” não quero correr risco de queimar algo caro assim.
Desde agradeço a paciência e o trabalho de responder às dúvidas. Abraços a todos.
Olá Fábio. O fuzível que eu citei, é para ser colocado no secundário do trafo (saída). Digo isso por que eu fiz os testes em minha casa e percebi que quando você fecha curto circuito no outro enrolamento, o fuzível que está do lado não queima expondo o trafo em perigo. Então, eu coloquei um fuzível para cada enrolamento que é simétrico para que não havesse esse perigo pois, indepedentimente da maneira que se feche curto, os fuzíveis irá queimar. Espero ter ajudado…
Toni, tudo bom?
sou um fa do seu trabalho, parabens!
eu sou apaixonado por eletronica mais nao sei nada de eletronica! (sei soldar =D )
gostaria que voce me dicesse umas dicas de eletronica, e uns livros para iniciante!
muito obrigado
ate mais
Olá Luis
Temos várias apostilas em pdf e vídeos tutoriaais aqui no blog que vai te ajudar muito!
obrigado cara
nao tinha explorado o site kkk (desculpa)
obrigado pela resposta
Boa sorte nos estudos Luis!
Olá gente, vi um amplificador automotivo de 70rms ak no site, porem preciso de um com maior potencia. Alguem pode ajudar?
caro amigo Toni sou o altor das duas ultimas perguntas, vai esta ultima, tenho quase certeza agora do motivo pelo qual meu amplificador queimou logo que eu o liguei. entao vai esta ultima pergunta ja em tom de afirmação creio que ele foi para o saco assim que eu o liguei devido ao fato e minha caixa de som estar com arranjo dos falantes de modo que a resistencia equivalente desse 4 ohms.
comprei os cis de novo soldei tudo bunitinho mudeio o arrando de mo do a obter 8 ohms e entao funcionou bunitinho. por favor ento so confirma pra mim esta ipotese de ele ter queimado devido a impedancia baixa da carga agradeço des de ja
Olá Paulo
Deve ser isto mesmo… no datasheet são categóricos, quando recomendam 8/16 Ohms para montagem em ponte!
Essa é uma boa dica ligar os falantes em série de modo a obter a impedância desejada!
Valeu e espero que seu amp esteja no mundo dos elétrons Vivos.. rss
Toni, vc ou alguem aqui tem algum amplificador automotivo de boa potência? tipo 200rms canal ou mais? pode ser inferior também.
toni acabei de montar o meu amplificador usando os dois tdas 7294 em ponte a unnica diferença do meu cirqurito para o seu e que eu deixei a funçao mute ativa e fiz o tratamento da funçao mute e standbay uma ves so para os dois CIs assim como no datasheet do componente. antes de montar o cirquito conferi e reconferi nao vi erro algum so que dai quano ligueo o ampli pela primeira vez, ou seja, liguei na tomada o trafo e em seguida mandei pra v+ o funçao mute e standbay para ele ligar e começar a reproduzir os sons so que ao inves de ligar o bixinho foi para o mundo dos eletrons mortos ahsuahsu ja teve algum problema do tipo ou agum relato deste tipo se sim peço que me de uma dicasobre o que pode ser ok . agradeço des de ja
Toni, to com um problema aqui, preciso de um capacitor de 180uf x 200v, porem não há aqui no comercio e é para usar numa fonte interna de uma impressora. existe algum meio de substituir este por outros 2 seis lá.??????
Olá Berg
Qual função deste capacitor?
encontrei um 180uf por 400v, tive que abrir a caixa da fonte, mas deu certo.
Olá Paulo
Respondido aqui
http://www.te1.com.br/2011/04/circuito-amplificador-audio-dinamico-tda7294-bridge-estereo/comment-page-2/#comment-8939
Toni seguinte tenho um amplificador mono com o tda 7294 o qual utiliza apenas um CI, agora estou confeccionando um que se acemelha a este seu, porem me surgiu uma duvida quanto a funçao mute e standbay pois voce as fas individualmente para cada um dos dois cis e as deixa desativada,(plugada direto no ++) . o que eu montei aki texei como no datashet do componente creio que tera o mesmo funcionamento , mas porem a dexei ativa(quando ligo com positivo o ampli liga, e quando ligo gnd ele desliga).
esta e a unica diferença e tambem tem alguma diferença no valor dos componente.
gostaria de saber se voce sabe de alguma coiisa que posa queimas os cis logo que ligo o ampli , ou seja ligo o pino standbay a poositivo. pois conclui a montagem de meu amplicicador e fui ligado e assim que fiz esse fechamento os tdas toorraram fico no aguardo e muito obrigado des de ja
Olá Paulo
Qual a tensão de sua fonte?
Verifique algum componente em posição errada… compare com o datasheet!
Sobre o circuito de mute stand-by proposto aqui é funcional… Só lembrando que o circuito de mute do datasheet é o proposto em Figure 17: Single Signal ST-BY/MUTE Control Circuit
Olá Toni. Me surgiu uma dúvida. Se eu ultilizar capacitores de 470 nf no modo estério, o amplificador irá funcionar normalmente? É porque eu não encontrei o capacitor de poliéster nem cerâmico de 560nf, 1uf. Desde já agradeço sua ajuda…
Olá Flávio
Pode utilizar sem problemas!
Olá a todos. O amplficador TDA7294 ligado em bridge não precisa de isolador de mica. Pode-se ser ligado normalmente porque, para aqueles que viram o PDF, lá fala que a traseira do TDA, é ligado diretamente ao -VCC que ou seja, os CI´s iram compartilhar o negativo pelo dissipador. Digo isso pois montei meu amplificador sem isolador a dois meses e está funcionando perfeitamente. Para aqueles que querem montar o AMP em um gabinete metálico, sim é sempre bom usar um isolador para que não haja perigo de curto-circuito. Espero ter ajudado a todos que querem montar esse amplificador….
Olá Flávio
Valeu pelas dicas
Com certeza não é bom deixar o -V ficar exposto na grande área do dissipador, podendo ocasionar um curto com facilidade…
Abraços!
olá toni, olá pessoal, montei esse amplificador mono 80w usando um trafo de 33+33v por um bom tempo funcionou normal apenas aqueceu um pouco o que é normal. abraços…
Eu mandei fazer um, tem 28v+28v, modifiquei o projeto inicial, colocando cada saida em uma placa menor e o filtro do transformador em outra, total tem circuitos, nisso, como uma saida tava dando ruido usei apenas a boa e passei mais de 4 horas com ele ligano num aniversario, usando um falante 12″ 200rms + twite e corneta, tocou beleza, depois que desliguei fui verificar o dissipador e não estava quente. Porém, eu usei um dissipador com fan de uma processador amd que tinha aqui guardado, alem de montar todo este circuito dentro da caixa de uma fonte de pc, usando apenas o fan dela como exaustor. Gostei muito do projeto, parabens Toni. Aproveitando aqui, Toni voce tem algum tutorial como montar uma fonte 28v+28v ou semelhantes, pois tenho um trafo queimado aqui que é bastante grande e desejo fazer um amplificador com ele. agradeço.
Olá Vilmar e Berg
Muito obrigado pelo feedback!
Sobre a fonte, tem esse circuito daqui
http://www.te1.com.br/?p=33
ola tony preciso de ajuda!
aconteceu a mesma coisa que no amp do Marcus.
a tensão de saída do tranfo e de 34 -34.
oq pode ter acontecido???
no seu caso eh + simples…
se seu trafo eh de 34 + 34 v na saida de sua FONTE vc terá, segundo a formula, uns 47v… …ultrapassando assim o limite do CI que eh de 40 volts…
Já no meu caso, a minha Fonte q tem 34 + 34v….
quando eu ligo o circuito ele funciona por uns 3 segundos e depois pega fogo no pino 15 ateh ele romper…
se alguem puder me dar uma ajuda eu agradeço…estou aberto a opiniões…
obrigado 🙂
Boa noite a todos, Marcus procure usar uma lâmpada(60W) em série com circuito ao conecta-lo a rede assim você evitara a queima de componentes especialmente do tda7294, via de regra , se a lâmpada ascender é porque tem coisa errada se não pode ligar direto na tomada (no google você encontra como fazer, não é difícil e todos tecnicos usam), voltando ao seu problema lembre-se de utilizar um isolante de mica(vendido em loja de componentes eletr.) entre o ci e o dissipador de calor, o pino 15 é o de -v pode estar havendo um curto entre esse pino e o gnd do dissipador de calor já que a fonte é simétrica, espero ter ajudado, boa sorte ai colega.
Bem lembrado! eu jah conhecia esse circuito, pois o kra q fez o meu trafo usou perto de min…so q eu naum sabia pra q servia…realmente eh bem interessante…vou fazer isso!
No caso esse isolante eh akele q vem entre os transistores e disipadores de calor de fontes de pc q se parecem com uma borrachinha!?
vou procurar isolar isso mesmoo! + um detalhe eh q o primeiro circuito com tda q eu fiz eu naum tinha isolado e mesmo assim deu certo……
vc me ajudou sim..grato 🙂
realmente…alimentação simetrica naum eh o meu forte e eu sofro com isso!
sauhsuAHSuHASUHAS
estava analisando o circuito e reparei q o pino 15 eh conectado ao -v e praticamente recebe o gnd tb…pra min isso soa mal….kkkkk
vlw
Olá Galera
Estou sem TDA aqui, mais confira ai pra mim se o pino 12 NC, está conectado à parte metálica do CI… pode ser ai o problema… se seu dissipador está ligado ao GND… entrará em curto com o -V!
Faça os testes ai e nos fale!
eu naum sei ver quais pinos são ligados a parte metalica…
“/
Olá Marcus
Multímetro digital na escala de Diodo e encoste uma ponta na parte metálica e outra no pino a ser verificada a condutividade!
quando vc termina a montagem e vai testar pela primeira vez , uma lampada ligada em serie com o trafo ajuda muito para saber se não tem nada em curto, quando liga, os capacitores eletrolíticos carregam a lampada acende forte e logo em seguida o brilho dela fica fraco, isso já é um bom sinal, mas não é tudo, já fiz este teste deu tudo certo, quando liguei direto na tomada a saída entrou em curto, mas logo percebi que era os transistor de saída darlington tip142 e 147 falsificados, esse é um fator importante na hora de procurar esses componentes para comprar, tem muitos componentes falsificados rodando no comercio de componentes, e para saber se é falsificado ou não na hora da compra é complicado, na net tem um esquema muito eficiente para descobrir transistor falso , eu montei ele e resolveu meu problema nesta parte, usa apenas uma ponte retificadora, uma lampada 60w e uma resistência.
Olá toni ! preciso de ajuda!!!
estou com problemas com a versão mono desse cricuito!
jah queimei dois CI’s…
Acontece q toda vez q eu faço uma placa e ligo a placa, o CI pega fogo no ultimo terminal da direita…
na segunda vez eu pensei q a fonte estava estragada…+ medi suas saídas e estão com 34v +34v…
jah ferifikei o circuito todo e a polaridade da alimentação…
me dah uma luz aee!!!
obrigado! 🙂
Bom dia a todos, Marcus especifique o n: do pino do ci que ta pegando fogo, verifique se não tem algum componente defeituoso ou montado errado (tipo capacitor montado invertido, cuidado esse componente pode esplodir tbém), trilhas fechando curto entre si, passe o pino correto que esta com problema, com a análise do circuito fica mais fácil ajudar, montei um circuitinho aqui do site stéreo com 2 tda 2050 e funcionou perfeitamente, abraço.
verifikei aki no datasheet, eh o pino 15 q estah pegando fogo!
bom… o primero circuito com tda mono q eu fiz deu certo de primeira, so q depois de uns dias ele parou de funcionar do nada…ai eu fikei com preguiça de procurar o defeito e joguei ele fora e fui fazer outro…
desde intaum todo q eu faço pega fogo no pino 15 e eu naum faço ideia do q seja..
jah verifiquei tudo praticamente…
alguem tem alguma susgestão para o meu problema!?
descobri o por que do pino 15 ter pegado fogo…
eu naum sabia q o gnd do transformador ficava aterrado em sua ferragem..ele tava encostado no recipiente de metal q eu fiz pra por o amp e tb estava encostado no disipador…
por isso deu curto…
“/
Olá Marcus
Valeu pelo feedback, Isto é importante para nós!
Em DIY é sito mesmo, só quem está na frente da montagem é que pode verificar o que está errado!
Boa sorte!
Rapaz, não sou técnico, mas tenho quase certeza que é a fonte que ta com voltagem acima do recomendado. Eu uso uma de 28v+28v, foi a maxima que Toni orientou.
Se esse valor for do trafo 35ac então com certeza é a fonte, boa observação Berg.
Valeu pela força Pcmassena e Berg!
pro tda 7294 eh no maximo 40 volts…
naum eh?
a fonte tem 34v a tenção do transformador eh menor…
Boa Tarde a todos!Marcus,lendo seu relato pude observar um detalhe.
Você disse que o ci pega fogo no ultimo terminal da direita,
Olhando a placa pelo lado dos componentes é o pino 15 e o mesmo deve estar recebendo a tensão negativa(-B).
Talvez um detalhe tenha passado despercebido.
A parte metalica do ci que vai ao dissipador é conectada internamente ao -b(vide o pdf)e se estiver ligado direto ao dissipador sem o isolador de mica,o dissipador não deverá ser ligado ao gnd.
Quanto a alimentação da fonte(34+34v) ,se estas tensôes referidas for do transformador poderá estar aí o problema,pois após a retificação será de +48 e-48 que é acima da máxima comportada pelo CI.
naum, a fonte deve ter uns 25 + 25…. 34 + 34 eh da fonte mesmo!
intaum eu vou ter q usar uma isolante entre o dissipador e a parte metalica do CI?
Olá Marcus
Dê uma espiada neste manual do kit, vai te ajudar muito na montagem
http://www.nabucoeletronica.com.br/files/manual-kit.pdf
obrigado!
eu andei olhando essa apostila esses dias pq vi o link dela nos posts mais antigos…
realmente muito interessante…vou fazer uma dessas pro tda 7294 quando o meu der certo novamente! hahaha
vlw 🙂
Olá Marcus
Ficamos no aguardo então!
Abraços!
por que no projeto na parte da fonte não tem diodos na placa
Olá Cristian
Utiliza ponte retificadora de Diodos!
Saiba mais aqui
http://www.mecatronica.eesc.usp.br/wiki/upload/d/d2/Cap5_PEM_II.pdf
ola, tenho uma duvida, to utilizando caixas com 3ohms de impedância, potencia de cada caixa de 45 W, são caixas de um home theater que queimo, são 5caixas dessas mais 1 subwoofer de 75W e 6 ohms, quanto ao sub, esse projeto atende, mas ele diz caixas de 4 a 8 ohms, e as minhas são de 3, isso pode influenciar no funcionamento?
esqueci de um detalhe, se quiser ligar isso nas saidas de um computador, posso ligar direto ou tenho que montar um pré-amplificador?
Amigão, se me permite dar um palpite é aconselhavel e recomendado utilizar um pré para garantir uma impedância correta na entrada do amplificador e evitar ruidos vindos do pc, aqui no site do Toni tem uns projetos legais, abraço.
vlw, tava pensando tambem, ja vi boa parte dos circuitos do site, mas quanto a primeira pergunta, sabe se tem problema nisso?
Olha djalma, temos que ter alguns cuidados básicos ao conectar caixas de som as saidas dos amplificadores, especialmente essas de home theater que tem uma impedância muito distinta, lembro quê existe a posibilidade de associações de alto falantes série/paralelo e suas respectivas formulas são: para uma associação série: Ztotal = Z1 + Z2 + Z3 … + Zn para ass.paralelo:Ztotal=(Z1.Z2)/(Z1+Z2), para um perfeito casamento de impedância para este ci ela deve ficar ente 4 a 8 ohms.Existe n-opções de associações para alto falantes de uma boa pesquisada no assunto, em algumas situações as formulas também muda, quanto a potência dos falantes ela tem que ser mair que a saída do ampop, espero ter ajudado, abraço.
bom…
vo ter que pesquisar mais,
uma olhada por cima, e se eu calcular um capacitor de saida nos terminais de coneçao das caixa, com isso vai aumentar a impedancia reconhecida pelo ci,
de qualquer forma vo rever o circuito e o que é nescessario pra ligar elas,
sao caixas novas e potentes, um gato fez o que nao devia no aparelho =/
Olá pcmassena
Valeu pela força
Djlama – siga as dicas do amigo Pcmassena e boa sorte!
bom dia toni, comprei os componentes que são necessarios, porém gostaria de saber se tenho como utilizar somente um trafo para alimentacao dos 4circuitos dos quais estou a montar. (pois queria dividi-lo em 8 canais e se seria possível colocar com um trafo somente o meu que consegui encontrar é o 25+25 5A. e como está a vir do PR, gostaria de saber se tenho de utilizar somente este trafo ou tenho de colocar um com amperagem maior. grato.
Olá Igor
Considere ao menos 70Va por Cada CI!
Olá toni!Montei o amplificador conforme a descrição e o mesmo funcionou perfeitamente.Utilizei transformador de 22+22/5A .
Foram conectadas duas antigas caixas master66 e a resposta sonora foi excelente.
Respeitando as caracteristicas das caixas fiquei receoso em abrir muito o volume,porém,o resultado foi muito bom.
Olá Antonio Carlos
Valeu pelo feedback!
olá toni gostei muito desse ci, tanto que montei um canal, funcionou muito bem. gostaria de saber se posso usar meu trafo. de 24-0-24 de 4 amperes na versão estéreo 80+80w?valeu…
Olá Vilmar
Com 33 VCC @*Ohms teremos cerca de 65 Watts de potência por canal. Deve segurar sem margem de segurança!
Bom dia Toni, aproveitando a passagem pelo seu site, gostaria de perguntar a todos se alguém não sabe onde encontro o CI ES56033E, já procurei em todas eletrônicas aqui da minha região e não consigo encontrar, agradeço se alguém puder ajudar, abraço.
ola colega, desculpe a intromissão, este ci é mosca branca quase no mundo todo, só tem no ebay , eu montei 2 deste projeto espanhol que foi postado aqui e o circuito esta com zebra, da reverb e não da éco, eu descobri onde estava a zebra e foi resolvido , ficou um shou para vocal e guitarra, caso ti interesse ti vendo um, é só ligar e usar sem dor de cabeça.att
Olá pcmassena
Como disse o amigo Edson… É mosca branca, só encontra na LitleDiode no Ebay!
obrigado pela oferta amigo mas a intenção é praticar a montagem mesmo mas como é mosca branca vou pesquisar um outro projeto, caso alguém já tenha algum projeto dessa natureza ou tiver conhecimento de algum site e queira dividir conosco agradeço, abraço a todos.
Ótimo site e conteudo, parabéns pela iniciativa e parabéns por dividir seu conhecimento, vou montar um amp op desses do site pra exercitar um pouco e ver como fica, abraço.
Olá pcmassena
Obrigado pelo feedback!
boa sorte com a montagem!
Bom dia Toni, terminei a montagem essa semana e funcionou tudo perfeitamente, a potência e a fidelidade é muito boa, se puder enviarei fotos do projeto para o site, abraço.
Olá pcmassena
Valeu pelo feedback!
Ficamos no aguardo de suas fotos!
olá Toni, eu interessei-me pelo projeto, porém estou iniciando (sou noob) ainda rsrs
gostaria de saber como faço ou encontro o transformador 28-0-28 e se as tensoes dele são 14v+14v 28v ou se é 28v+28v …. sou um pouco leigo no assunto e também não encontro o transformador (campo grande – MS) facilmente por aqui. porém os compontenes encontrei todos, agradeço a atenção
olá igor, eu to usando um 28+28.
Toni, modifiquei a estrutura da placa para colocar dentro de uma caixa de fonte de pc, tudo deu certo, usei um dissipador de processador amd com o fan ventilando e o da fonte como exaustor. como são 3 pinos no trafo e o mesmo fico externo devido ao tamanho, to usando um cabo de força para ligar o amp. porem tenho 3 problemas: como posso ligar os fans 12v neste trafo de 28v? e uma das saidas não tá boa, fica o som baixo e com ruido, porem a outra não. ambos os CI são novos. o que pode ta acontecendo? testei num falante selenium 12pw3 de 200rms a entrada ligada numa mesa de som oneal 400, porem ao topar o volume da ruido e distosse o som, o que pode ser? fiz apenas alguns testes e não está ligado em bridge.
Olá Berg
Fans de 12 volts utilize 7812!
Se um dos canais está com ruídos, verifique as ligações, compare com a saída que está funcionando!
Como fica o 7812 a ligação? eu usei/; fonte (28) => 7818 => 7812, porem um dele estourou. cmo é a ligação entao?
Olá Berg
A máx tensão de entrada para o 7812 é 35V… Estava com dissipador?
alem do trafo, aqui ficou faltando o capacitor 10000µF-22000µF/50v …. 🙁 comprei todo restante na espera dos capacitores surgirem…. rsrsrs) se souber de uma loja virtual onde possa fazer compra dos itens restantes… agradeço desde já 😉
Bom dia a todos, pelo que você esta relatando pode ser algum capacitor e até mesmo o integrado, aconselho a trocar o ci de posição ou substituir com o que esta funcionando bem, caso persita o problema verifique com um capacimetro os capacitores, alguns desses componentesa venda no mercado são de péssima qualidade, espero ter ajudado, abraço.
OLÁ TONI, agradeço pelas respostas e peço mais uma, no caso não encontro o 10000uF/50v somente com V maior 63V. haveria problema em em mudar a V ? e no caso de eu fazer isso no circuito, pois alguns capacitores eu vou ter d aumentar um pouco a V devido não achar os componentes com a mesma V…
agradeço desde já.
usei o 7818 e 7812 sem dissipador. foi isso entao.
Olá Igor
Sem problemas pode utilizar com tensão de trabalho maior!
Olá pcmassena
Valeu pela força!
Olá Igor Ferraz Oliver
As tensões são 28-0-28 VAC.
Veja nesse manual do kit do Nabuco
Vai te ajudar e muito!
agradeço a resposta, estou estudando a possibilidade de fazer um trafo, porém é meio complicado… não consigo encontrar em nenhuma eletronica na minha regiao (alias só tem 3 por aqui…) abraço
Olá Igor Ferraz
Não é fácil, mais com informação, conseguirá, materiais tente encontrar na net!
Toni, preciso de ajuda. Montei o amplificador hoje, tudo conforme indicado no layout, porem nao funcionou. O que pode ser de errado?
Olá Berg
Algo está errado na sua montagem!
Sugiro que reveja todas as ligações!
Qual fonte está utilizando?
28-0-28, levei pra um tecnico amigo meu, realmente estava errado o CI e o Diodo, ambos estão invertidos no PCB. Depois de arrumar voltou a funcionar, porem depois de algum tempo a potencia caiu e ficou um zuado nos falantes ao ligar ele. o que pode ser? montei um outro mas com modificações, to usando tda7295 fiz ele divido em 3 pedaços, 1 para cada canal e o 3º para o filtro da fonte. Tudo de modo a caber dentro da caixa de fonte de PC. Porém tenho uma duvida: o dissipador e cooler da amd do athon serve para dissipar o calor de 2 tda?
vou usar um dissipador com cooler da amd, usando ele para ventilação como fazemos na placa mae, e vou colocar um outro cooler como exaustor, o proprio da fonte de pc. minha duvida é sobre o dissipador, serve para os 2 TDA7295?
Olá Berg
Só fazendo testes…
Olá Toni. Meu amplificador está funcionado perfeitamente ligado em bridge a um trafo de 14+14 volts mais, mesmo tendo um dissipador grande e mergulhado em água, ele ainda consegue esquentar a água. Quando ele está a mais da metade da potência, o auto-falante de 8 ohms cheira a queimado e também mesmo os cabos de áudio sendo blindados e aterrados, ele faz um barulho agudo não tão alto mais que não consigo acabar com ele. Tem alguma explicação para esses fenômenos estranhos? Aguardo resposta…
Olá Flávio
Tem certeza que esse alto falantes é de 8 Ohms?
Verifique todas as ligações e sua montagem, pode ter lago fora do lugar…
Quanto custa o transmissor???
Olá Eliel Lima
??????
Quanto custa o transmissor.
q transmissor??
Valeu Toni pela dica, montei ontem uma fonte de 28+0+28 com 7 a 8 A, para usar neste equipamento ak, como já tinha lido antes, troquei o tda 7294 pelo 7295. Na eletronica que comprei os materiais, o vendedor que tambem monta circuitos não tinha o eletroliticos de 10 mil, comprei o de 4700, há problemas no resultado final?
Olá Berg
Pode utilizar os de 4700µF!
Sobre alto falantes estéreo: 4 Ohms, Bridge: 8Ohms!
usando o trafo 28-0-28 8A, qual a potencia deste amplificador? passa dos 80 rms sterio? e em brigde tambem aumenta?
Olá Berg
Poderá tirar o máximo de potência no caso 80 Watts estéreo, acima disto a distorção é muito alta!
Oi. parabens pelo site.muito bom. teria como vc fazer essa placa para venda? 😀
Olá Lenilton
Penso sim nessa possibilidade em breve… poderei vender kits!
Olá Toni, parabens pelas dicas. Troquei o tda 7294 pelo 7295 e vou usar uma fonte de 28-0-28 8A, qual os falantes ideais? 4 ou 8 ohms?
Hei Tony e demais colegas do Blog! Gostaria de agradecer a todos pelas ajudas na montagem do meu projeto e demonstrar tremanda satifalção. Poi meu amplificador ficou um verdadeiro SHOW!!!!!!!!!! O negócio ficou tão potente que estourou uma caixinha de som do meu microsistem. Recomendo esse projeto ae pra todos os colegas que querem fazer um som de ALTA qualidade! Mt bom aliás… Excelente. RECOMENDO. Parabéns a todos!
Olha só, o rapaz dá baixa nas caixas do microsystem dele, e fica feliz? Como assim? kkk
Brincadeiras a parte, é preciso tomar muito cuidado quando o assunto é montagem de amplificadores… Um calculo errado da potencia de alto falante, e vai tudo pro espaço mesmo..
Falow abraço
Mas vale a pena! Os cálculos estão certos e o único problema que deu durante a montagem foi o transformador que eu utilizei, mas em relação aos demais componentes não houve nem um problema.
Ola toni qual seria a voltagem maxima que 1 tda 7294 aguenta?
Olá Arielson
Máximo limite +-40 Volts.
Cara me desculpe a Ignorancia pra que serve o standby e o mute não so pra este circuito mais para outros tmb…
No standby eu faço o que com ele eu alimento ele??
Tipo no amplificador de carro que eu tenhu aki tem a opção REM que é o remote que eu axo que deve ser a msm coisa do standby..
Efin me da uma luz aii
Galera, conheço um site que tem tubo sobre controles e radio controles so que é espanhol enfim é realmente muito bom quem quiser da uma olhada
Neste site Tem muita coisa boa queria compartilhar aki com vcs. . .
A partir deste site eu fiz um aeromodelo simplisinho mais legal vale a pena da uma olhada… Este aeromodelo foi minha monografia do meu curso Técnico
Quem quizer ver minha monografia XD →http://www.ebah.com.br/content/ABAAABfmgAI/monografia-aeromodelo-controlado
DETALHE É EM ESPANHOL!!!→http://www.e-radiocontrol.com.ar
So falta esse tipo de matéria pra completar e melhorar o site que é nota 10!
Obrigado!!!
Caramba amigo! Parabéns pelo projeto do aeromodelo. Meu pai é piloto e ficou babando na frente do computador. rsrsrsrs
Muito Obrigado . . .
Ele é bem simples mais bem legal esses modulos que utilizaei pega no máximo 100 metros intaum é meuio chato de voa neh mais to pesquisando um jeito de aumenta issu aii
Camarada! O STANDBY mantem o equipamento ligado mas com um baixo nível de corrente, serve apenas para manter as confugurações básicas de um circuito lógico digital e o MUTE desliga a saída de áudio do aparelho para que o usuário possa por exemplo atender ao telefone ou simplesmente interromper momentaneamente a saída de som. Nos circuitos que vc for montar não é necessário a colocação do STADBY, mas caso vc deseje utiliza-lo é so colocar uma chave que ligue ou desligue a ligação entre o terminal da função ao Vcc.
Flw \o/…
Olá Toni, estou montando esse amplificador, e gostaria de saber se posso usar o pré-amplificador http://www.te1.com.br/2011/04/pre-tons-estereo/#axzz1Nrnba92c do A. Junior e como ligaria os dois em conjunto.
E também quero colocar os Led’s sincronizados http://www.te1.com.br/2010/11/led/#axzz1O27vRQ5h do A. Junior. (QUERO FAZER DUAS COLUNAS DE LED’S, E PARA ISSO É SÓ FAZER DOIS CIRCUITOS IGUAIS E COLOCÁ-LOS EM PARALELO COM OS AUTOFALANTES??)
Sou novo na eletrônica, e se não for pedir muito, gostaria que a resposta fosse bem detalhada.
Desde já agradeço, e parabéns pelo site.
Att.: Anderson L.
Olá Anderson
A saída de um liga na entrada do outro!
Para ter sucesso nas montagens é só seguir as dicas em cada artigo!
Boa sorte!
Valew Toni.
oi toni eu tô precisando de um favor seu,o amplificador de 180wrms quando eu fasso a transferencia o layout fica ao contrario e nao da para soldar o ci do lado do fenolite ele so
funciona com os ci´s do lado das trilhas da pra vc espelhar o layout
pra min ? e postar no site .
Olá Jonatas !
Quando você for imprimir o layout, procure ou peça para quem for imprimir procurar em propriedades da impressão a função espelhar ou mirror, assim quando você for fazer a transferência ela saíra de modo correto !
Boa montagem !
Nunca encontrei um programa que espelha PDF se alguém conhece algum nos indique por favor !
ola Toni tem jeito sim de espelhar image pdf , é só vc usar o plugin do adobe acrobat que chama CrakerJack ele tem função mirror e sem nenhuma perda de definição da image, os 2 programa tem que ser registrado, eu uso o plugin CrakerJack 5.1 e o adobe
acrobat V9 pró, é muito bom, eu não conheço outro que espelha pdf.
Olá Edson
Valeu pela dica!
Socorro! Sobre o cirbuito com um TDA 7294 80 watts, alguem sabe qual o capacitor C1 pois na lista mostra 1uf eletro mas no layout como polyester ou ceramico e não tem polaridade. Desde já obrigada.
Olá Metraleiro
Corrigido!
Valeu Toni
ola metaleiro(a) eu fiz o amplificador com capacitores de polyester e funcionou normarmente nao tem problema pode usar de poliester mesmo e o recomendado.
mas atente para a voltagem deles que nao pode ser menor q 50v .
Valeu JP !
pode ser utilizado o lm3886 no lugar do tda ? abraço!
Olá Murilo
São diferente os circuitos integrados!
eu tô me sentindo muito mal por ter feito isso eu nuca fiz algo parecido antes ,mais uma vez me desculpa ai TONI isso foi um momento de insanidade da minha parte e eu etendo as criticas do pessoal isso realmente foi muito feio prometo que nao vai mais acontecer.DESCULPA
Olá jonatas
Sem ressentimentos!
Os autores aqui são pessoas públicas estamos sujeitos a muita coisa!
De boas, seja bem vindo a equipe!
toni eu quero passar para a galera um pre-amplificador com o ci (TL-062) tres controles tonais ( grave; medio;agudo) e volume master o documento tah em pdf e eu nao sei como postar no site me da uma ajuda ai .
Olá Jonathas
Me envia ai que converto pra você!
http://www.te1.com.br/contato/
Olá Jonatas
Me passe seu e-mail cadastrado no site, pra postar o artigo que me envio e assim poder você ter os créditos!
Galera! Pelo amor de Deus! Eu montei esse amplificador mas toda vez que vou liga-lo, ele queima os TDA7294. Oque que eu faço para solucionar esse problema? Qual pode ser os possíveis motivos para esse problema?
meu amigo eu tive esse problema tambem voce tem que soldar o ci do lado das trilhas e lembre-se a tensao maxima dele e 22 ah 28 voltes com corrente de 5 ou 6 amperes nao passe desse limite se nao ele queima mesmo e preste bem atensao na posicao dos capacitores. beleza
caro colega, os 2 ci tda são soldados do lado do fenolite e não do lado das trilhas, pode ser que o espelhamento do seu layout para fazer a placa tenha alguma coisa errada, a voltagem pode ser 22 a 25VAC para falante de 4 ohm, ou 28-0-28VAC para bobina de 8ohm e disssipador de boa qualidade de preferencia com coller
Mas eu posso ligar esse amplificador na saída de um CD automotivo ou ele só fuinciona com entrada de pré?
Ola amigos ai alguém conhece um projeto que seja meio simples de um carregador
De bateria solar de bateria de 3 volt fico no aguardo aqui tudo de bom pra todos?
Olá Alan
dê um Googlada por imagens de “Solar energy ciruit”
Tem muita coisa!
Coferindo medi minha fonte deu DC 31-31 4A ,pretendo usar o amp com pre p/ contra baixo ,ja adaptei a pbc sem a retifica ja que ja tenho a DC final só resta saber qual a potencia alcançada em watts. Aguardo resposta,obrigado
ele não funciona diretamente com o audio de alta intensidade do falante, neste caso tem que se fazer um casador de impedância para deixar apenas um sinal de exitação para a entrada de audio do amplificador.
se caso nao seja o q vc pensou e so trocar o resistor de 680ohm por um de 100ohm esse resistor e responsavel pela saturaçao do ci ou seja consertesa vai ficar do jeito q vc quer .
toni o problema q tava pegando no circuito era q eu soudei o ci do lado do fenolite e depois eu percebi q estava ao contrario por isso q nao funcionou . depois q eu soudei o ci do lado das trilhas o ampli funcionou beleza . valeu tini pelo projeto esse teu trabalho e legal.
Olá jonatas
Valeu pelo feedback!
Olá por favor quero saber quantos watts posso obter no modo brigde mono com trafo de 22-22 3A que retificado deu 30-30 ? Tenho um falante 150W 8 omhs. Obs: usei seu esquema de retifica p/ amp funcionou perfeito. Desde ja obrigada.
Olá Metraleiro
Não tenho certeza, não tenho os gráficos da montagem em bridge!
Algo parecido com -+ [email protected]!
Valeu Toni, obrigado pela ajuda, aqui só tem projeto classe A e com seu feed back e dos colaboradores mesmo para iniciantes é só ter paciência, prestar atenção que tudo funciona. Mais uma vez obrigada.
Valeu Metraleiro
Bos sorte com as montagens!
Valeu pela força!
ola metaleiro se vc mudar o resistor de 680ohm por um de 100ohm vc comsegue ai mais ou menos ums 250wrms mas lembre-se use um cooler e um disspador grande e troque seu trafo por um de 25v com corrente de 6a .
Ola pessoal eu estou com uma duvida aqui
Para fazer a placa pré sisa se de uma impressora a leizer
E um papel especial bom já sei e vou imprimir amanha
Gostaria de saber se depois de pesar para a placa
E preciso passar a caneta própria de placa em todas as trilhas
Que ficaram na placa antes de colocar no precoreto
Ou assim que terminar de passa o desenho na placa
Não precisa de mais nada alem de coloca La no plecoreto
Dês de já muito obrigado a todos. E este sait ta cada vês melhor.
meu amigo tem uma tecnica infalivel para transferir procura ai na tua cidade se tem pra vender ( papael fotografico tamanho A4). o mais fino q tiver. imprime o leyout no tamanho real do circuito e toma cuidado na hora de transferir , voce tem q passar um bombrio na placa antes de transferir o desenho e nao basta so deixar o ferro em cima voce tem ficar esfregando o ferro bem para uma boa transferencia e lembre-se apos o proceso coloque a placa dentro do tanque ou vasilia plastica com bastante agua
Muito obrigado a todos me ajudaram bastante
Agora que não tenho mais duvidas vou por as mãos a obra
Valeu amigos .olha eu to com um amigo que trabalha com
Propagandas ele imprimiu o desenho da placa pra mim
Pra gente fazer um teste se der certo gostaria de uma opinião
De vocais se seria viável vender o papel já empreso com
O desenho da placa
amigo a caneta escrever em cd serve se voce nao tiver a propria mas isso so vem ao caso se o desenho estiver com falhas apos a remocao do papel. se nao tiver pode colocar no percloreto e pronto .
Valeu Galera pela força!
Tem um vídeo aqui no blog e tutorial no site do amigo A. Junior
http://www.te1.com.br/?p=572
http://eletronicaeasy.blogspot.com/2011/01/fazendo-placas-de-circuito-impresso-com.html
Valeu bos sorte!
oi toni eu sei q nao vou consequir reparar as ofenças q eu disse ao seu respeito mas graças a deus eu sou homen para asumir os meus erros descupa ai cara . os teus circuitos realmente funcionao .
Olá Jonatas
De boas aqui somos da paz! Normalmente comentários que não obedecem a política de uso, são descartados… mais isso depende do dia do Webmaster aqui!
Se tem dúvida pergunte… estamos aprendendo e ensinando… assim é a vida!
ola Toni.. esse comentario de ofensas deste individuo pode-se considerar até certo ponto um fato quase normal, ignorante e mal educado tem em todo lugar, então temos que não dar ouvidos a esses tipo de gente que acha e pensa que para se montar um projeto desta grandeza e como montar um amplificardozinho com meia duzia de componentes tipo bc548 e acabam cometendo um monte erros quebrando cara por falta de experiência em montagem de projetos de audio de grandes potencia que tem varios fatores de detalhes e regras na montagem que quem não é do ramo dificilmente vai ter exito na montagem, eu fiz de 3 montagens deste projeto todas com exito, vendi 2, ainda tenho uma com trafo toroide, montadado em uma base de chapa de ferro de 2mm, com pré amplificador conjulgado, com som de altissima qualidade que os tda7294 oferece é só ligar e usar, se ele não acredita que o projeto não funcione então compre o meu pra ele tirar a duvida antes de fazer criticas de ofensas mal educadas.
Olá Edson
É você foi minha primeira “cobaia”… rsss! Foi um dos primeiro a montar esse circuito e postar um comentário aqui!
Recebi sua foto e já vou postar, ficou muito bom seu amplificador e deu pra ver o problema que você relatou sobre o espaço entre os cis e o Dissipador! Vou ver aqui o que fazer!
Valeu pela força abraços!
Pois é Toni.. todo e qualquer projeto novo e desconhecido que a gente começa a fazer é sempre uma caixa de surpresa e a vezes acontece da gente investir tempo e dinheiro e a coisa não funciona como o esperado e a gente acaba ficando no prejuizo, mas antes de eu começar a montar este projeto fiz todas análises e simulação do circuito e vi que tinha tudo para dar certo, fiz a montagem foi um sucesso e postei aqui para os amigos interessados a fazer sem medo que é um projeto totalmente confiavel de exelente fidelidade sonora e com opção facil de configuração para ele trabalhar em stereo ou ponte, caso alguem montar e não der certo o problema não tem nada a ver com erro do projeto e sim com erros do montador.
Toni! Esse amplificador pode ser ligada a saida de um CD automotivo ou ele deve ser ligado em um pré-amplificador?
Olá Edson
Os circuitos mais novos do blog, são todos testados e verificados! Os mais antigos, às vezes precisam de uns retoques!
Ex: foi o circuito do amplificadorzinho com tda7052, dá pra acreditar que acrescentei um capacitor depois do pot de volume que conduzia todo o sinal de entrada para o terra, e ficou assim por um bom tempo, até que alguém reclamou que não saia som… removi o danado do capacitor do circuito e resolvido…
Agora esses artigos mais novos está saindo bem mais caprichados!
Porém como diz os Termos de Uso do site… erros podem acontecer!
Por isso é muito importante o Feedback de pessoas entendidas de amplificadores como você, e assim dar o sinal verde pra galera!
Valeu pela força!
pois eh edson isso acontece mesmo o meu erro foi deixa a raiva tomar conta da situacao
na vida o importante é isso colega, vc reconheceu e se arrependeu do seu erro e teve a humildade de voltar atras e pedir desculpas, isso é o que vale..
Olá galera! Alguem pode me informar o que acontece se o amplificador estiver no modo bridge e for ligado na configuração stereo?
A ignorância e a falta de educação ñ são o caminho parar tirar dúvidas!
Amigo
Se não tá satisfeito com os artigos do blog… procure outro lugar!
Mais não vem me ofender… se não conseguiu montar algum projeto aqui como no caso o nosso circuito d entrada montada ao menos 5000 vezes com sucesso! Deve ter algo errado na sua montagem! Agora vir me xingar por isso! Assim fica difícil!
Saiba que aqui somos profissionais honrados… conseguimos respeito e moral na internet com nosso artigos!
Errar é humano tanto pode ter erros num esquema aqui mostrado bem como podes o montador errar durante sua montagem!
Passe bem!
Oi Toni eu fiz esse comentário ao seu favor! Achei uma grande sacanegem as ofensas que o colega postou no Blog. Por isso eu disse que a ignorancia não é o caminho para se tirar dúvidas. Espero q vc não tenha me interpretado de outra maneira! Desculpe se causei uma má impressão com meu comentário. Desculpe!
Olá Ewerson
Desculpa foi bug do blog, primeiro respondi o cara e depois resolvi apagar os comentários do usuário… ai acredito que o WordPress bagunçou os comentários geral!
Desculpa ai o mal entendido!
Depois vou apagar esse comentários e de agora em diante acho melhor apagar logo os comentários com maldade aqui no blog!
Muito obrigado pela força… precisamos e muito de quem nos apoia!
forte Abraços e Desculpe pelo mal jeito!
Abraços e bom final de semana
Olá Toni, como vai?
Gostei demais deste circuito, e tenho algumas dúvidas…
Posso utilizar o pré ampli que nosso amigo fez aqui no site?
http://www.te1.com.br/2011/04/pre-tons-estereo/#axzz1M8aVqXpZ
outra dúvida:
Posso utilizar de amplificador de guitarras?
Posso também utilizar para amplificador de contrabaixo?
Posso utilizar um falante WOOFER de 200W para estas aplicações..?
Obrigado!
Olá Lucas
O pré do A. junior – completa o circuito!
Pode sim utilizar onde precisa de um amp bem potente.
Woofer de 200W – pode sim!
Bos sorte!
ola toni eu tentei faser um dos seus projetos e nao consegui exito (o amplificador de 100wrms com o tda 7294 ) eu seguir o layout como manda o figurino e nao funcionou eu te pergunto vc ja fez ele ou nao ?
Olá Jonatas
Não só eu… bem mais como ao menos umas 1000 montagens sucesso de leitores aqui do blog!
ola amigo, eu ja montei este projeto esses dias atras é 100% confiavel é um grande amplificador em termo de qualidade sonora tanto em bridge ou stereo, nesta proxima semana irei colocar a foto dele aqui.
Olá Edson STJ
Muito obrigado pelo feedback!
Ficamos no aguardo das fotos!
Abraços!
tem como fazer a ponte só para a entrada ser mono?? como de instrumentos, por exemplo.
abraço.
OBS: estou começando a mexer com eletrônica agora.
Olá Júlio
por favor leia o artigo!
nem precisa mais. obrigado.
Olá Toni, olá a todos. Troquei os CI’s que eu queimei por outros novos e montei novamente o amplificador hoje a tarde e funcionou com muita potência e responde bem aos graves quando está em modo bridge. Uma pergunta Toni, Qual é a impedância de saída quando o amplificador está ligado modo bridge a uma voltagem de 30-30 volts? É normal a bobina de 8 ohms esquentar muito?
AVISO: O AMPLIFICADOR LIGADO EM BRIDGE ESQUENTA MUITO ENTÃO, USE UM BOM DISSIPADOR COM REFRIGERAÇÃO A COOLER PARA NÃO QUEIMAR A SAÍDA DE SOM.
Olá Flávio
Valeu pelo feedback!
Galera, eu fiz a placa com serigrafia, mas agora estou perdido na montagem alguem poderia me informar qual é o modelo certo de montagem dos componentes?
se vc espelhou o layout da placa certinho para não inverter a posição é só ir soldando os componentes se baseando no outro layout de cor cinza visto por cima que estão os codigos dos componentes e as trilhas do circuito por baixo seguindo isso não tem erro para soldar
os componentes com seus valores e codigos correto.
edson stj se vc tiver o progama q faz o espelhamento e puder me mandar eu te agradeso .
Olá Samuel. Posso resolver seu problema. O PT2399 também cria efeito de echo. Veja esse esquema pdf e ver se te agrada usar ele. Siga o link abaixo
e esse
Toni,há muito procuro um pré ampl com efeitos de reverbo e delay.Encontrei um muito bom mas ele usa o CI ES56033 que não conseguí encontrar em lugar nenhum.Esse CI tem algum substituto similar que eu possa usar no projeto? Vc tem algum outro projeto de pré ampli. com reverbo?
Se vc puder mande o link deste pré para eu dar uma olhada na pinagem deste ci para ver as possibilidades de usar outro, tem o tda1022 e outros que é para esta função de eco e reverb e não são dificil de achar, são meio carinho.
Olá Samuel. O Ci que você procura para criar o efeito de echo pode ser feito com o PT2329. Se você tiver alguma experiência de leitura de datasheet’s , dê uma olhada no link abaixo e vê se te agrada usar ele.
http://www.datasheetcatalog.org/datasheet/PrincetonTechnologyCorporation/mXyzsyzt.pdf
Flávio,na verdade eu sou iniciante em eletrônica,não entendo de muita coisa.Leitura de datasheet´s também lou leigo.Será que eu poderia usar esse PT2329 no lugar do ES56033 ? O link do projeto é o http://construyasuvideorockola.com/proy_reverb.php
Este ci pt2329 só tem opção de delay, para vocal e guitarra os efeito que mais usa é delay e reverbe dosando uma mistura dos 2 efeitos para ficar uma coisa mais profissional, eu ja montei efeito de processamento com outros tipos ci mas não chueguei ao resultado que este ci es56033e oferece pelo que eu vi na qualidade dos efeitos na apresentação do video
é uma camara de efeito bém profissional mesmo, inclusive este ci é muito mosca branca até mesmo fora do brasil, e acabei de comprar 2 peça dele no ebay por 15 doletas cada, e só tem um vendedor no ebay que tem ele, andei pesquizando na farnnel também não encontrei, o jeito foi apelar pro ebay.
Edson,o link é o seguinte: http://construyasuvideorockola.com/proy_reverb.php
É um pré que dá um efeito muito bom (tem um vídeo),mas esse ES56033 é o problema.
Olá galera
O ES56033 tem no Ebay
Valeu Flávio pela indicação do PT2329!
http://cgi.ebay.com/ES56033E-Integrated-Circuit-x-1-pieces-ES56033-/160571279593?pt=UK_BOI_Electrical_Components_Supplies_ET&hash=item2562cb48e9
Olá Samuel. Posso resolver seu problema. O PT2399 também cria efeito de echo. Veja esse esquema pdf e ver se te agrada usar ele. Siga o link abaixo
Olá,Flávio,eu dei uma olhada no PT2399 e ele tem características bem semelhantes ao ES56033,mas acho que eu teria que modificar o layout,pois as pinagens são diferentes,muitas são invertidas.Acho que vou tentar comprar o ES56033 no ebay,mas enquanto isso vou ver o que posso fazer com o PT2399,pois tornaria o projeto até mais acessível e bem mais barato.Na verdade os efeitos de reverbo e delay não são tão fáceis de encontrar em pré amplificadores,por isso vou tentar encontrar um meio de fazer este.Na medida que eu for fazendo vou colocando os resultados aqui.Valeu.
tub bem toni, keria saber se o pré ampop com o ci TA7630P publicado aqui, podera ser utilizado neste projeto? se nao puder qual ci seria melhor, haa vc sabe +- o sinal q um mp3 manda e quando esse amplificador prescisa para exitar totalmente? valeuz.
Olá PR79
Com certeza um bom pre amp.
Precisa cerca de 1.5 V na entrada… Sonre MP3 tem que olhar no manual, essa informação vai depender do modelo do gadget!
Olá Toni. Montei o circuito mas ainda não fiz os testes pois não tenho transformador então até amanhã eu já terei feito os testes dele.Se esse circuito funcionar, irei postar um vídeo no youtube sobre ele parabenizando seu site no vídeo .Grato desde já e até a postagem dele…
NÃO LIGUEM O TDA7294 EM UM VOLTAGEM DE 39+39 VOLTS NO MÁXIMO 37+37 VOLTS. MEUS CI’S QUEIMARAM. FICA DADO O ALERTA…
Olá Flávio
Valeu… recomendo com segurança 35 – 0 – 35, Com trafo de 25 Volts!
É TONI EU QUERIA MONTAR UM AMPLIFICADOR PARA O CARRO , MAS SEM FONTE SIMETRICA , FICA MEIO DIFICIL . O TDA1562 EU NÃO ENCONTREI… FONTE SIMETRICA ATRAVÉS DA BATERIA IMPOSSIVEL . QUANDO TIVER ALGUM PROJETO PARA AUTOMOVEIS NOS AVISE,
Olá José
Pode deixar vamos pensar no assunto!
Saudações,
Meu camarada, descobri esse seu site e fiquei muito feliz com o conteúdo e projetos aki explicados. Parabéns! Seguinte: nesse circiuto com o 7294, se eu montar com 4 ci’s pra fazer um kit 2.1 (um em ponte e dois simples para cada canal) como ficariam as especificações da fonte em termos de amperagem? Outra dúvida seria como dividir os canais: quando ligar os dois juntos pro sub, não ficariam os outros canais como mono (saindo os dois ao mesmo tempo nas duas caixas? Desde já agradeço e aguardo reposta, Abraços!!!
Olá Fábio Carvalho
Sistema 2.1 – monte um e use em modo estéreo e mais outro em modo ponte pro subwoofer!
Sobre o trafo – considere um de 10 amperes ou para segurança total 3 amperes por CI.
A outra dúvida, desculpe mais não compreendi!
Estéreo são dois canais (dãããã hehehehehe), no caso do 2.1, dois canais são ligados juntos pro sub, correto? se eu ligar os dois canais juntos pro sub, e depois “puxar” uma ligação pra cada canal, eles estariam ligados juntos por causa do sub e acabariam jogando os dois canais juntos em mono pras caixinha também, correto? Essa é a minha dúvida, mas posso estar falando besteira. Aguardo a resposta, Abraços!!!
Olá Fábio
Não consigo visualizar sua colocação!
Num sistema 2.1 – utilizando esse circuito – Monte dois circuitos um será usado no subwoofer e outro nas caixas laterais. Creio que o que quer é utilizar o mesmo amplificador nas caixas e no Sub. Só que ai não tem como utilizar em ponte.
Ola Toni.. eu montei este projeto neste final de semana testei apenas na versão stereo e ficou 10, tem muita qualidade sonora, o grave é pancadão mesmo usando um pré de boa qualidade com fonte simétrica, sobre a placa os ci 7294 estão muito para dentro da placa não dando alinhamento com o dissipador, do restante não foi preciso alterar nada, esta semana irei jampear a placa para colocar os ci de saida em (btl) faze invertida e posto aqui novamente.. valeu att..
Para quem esta interessado em montar este projeto é garantido, eu ja montei o meu e cumpre tudo que diz neste artigo, tanto na versão stereo como em bridge o resultado foi
exelente, um projeto versatil componentes barato com 2 opções facil de configurar em ponte ou stereo, com exessão dos capacitores eletroliticos eu usei capacitores wima de metal film, o resultado foi surpriendente, usei também um trafo torode 25-0-25VAC x 8Amp
e um pré com ci ne5532 fonte simetrica que montei também, e falante 15p 4ohm, superando muito a qualidade de muitos amplificadores e caixas ativas de custo bém mais elevado vendidos no comercio dentro deste parametro de potencia. att.
Olá Edson STJ
Valeu pelo feedback… ficamos muito feliz com seu sucesso!
Sobre a placa vou corrigir!
O Diy é interessante pois podemos montar algo adaptado do nosso jeito e ainda sai bem mais em conta do que comprar um já pronto.
Depois mande fotos ai pra nós, pra enriquecer ainda mais o artigo!
para resolver isso sobre o alinhamento dos ci 7294 com o dissipador é só editar o layout da
placa no corel e tirar 2 trilha que esta atras dos ci 7294 e colocar 2 jumpers de fio, ai eles vão alinhar bém com o dissipador… valeu..
Valeu pela dica Edson STJ
Vem ai versão 1.1!
Parabéns pelo projeto toni !
O tda7294 em bridge da uma ótima potência: 180Wrms, com aquela qualidade de som, isso que é o melhor !
Tava dando uma lida na sua resposta sobre os amplificadores automotivos conseguirem tal potência, e é a mais pura verdade, eles não tão nem ai pra qualidade de som, só querem barulho !
Tenho uma dúvida, se eu ligar um Subwoofer de uns 300wrms de 4 omhs, vai “fritar” os CIs, tava pensando em usar um dissipador com cooler grande ! Será que aguenta?
Grande Abraço !
Olá A. Junior
Com certeza em ponte dá uma boa potência, e fica completo com seu artigo sobre pre amp.
Esse negócio de amplificadores automotivos muito “bruto”, não resisto falo mesmo… rsss… Os caras vem falar em potência de 5000 Watts alimentado por bateria de 12 volts!!!
Sobre usar em impedância baixo de 8 Ohms o fabricante “chia” no datasheet… rsss! Dê um espiada nesse artigo da saber eletrônica
Porém estamos aqui pra isso pra testar e inventar, e fazer funcionar do jeito que precisamos. Com um sinal de entrada mais baixo, não vamos usá-los com máxima potência
Esse negócio de 12 volts é meio inacreditável mesmo !
Já tinha visto isso no datasheet ..kkkk ! Mas então toni se for pra “perder” potência eu ligo mais um alto-falante, o problema é comprar outro alto-falante! ..rs
Mas se for o caso, é só ligar um resistor em paralelo na saída do pré.
Você recomenda testar quais valores de resistor ?
Olá A. Junior
Vou dar uma estudadas aqui pra ver…
toni preciso de uma ajuda…
refiz o circuito do tda mono..
repassei os mesmos componentes para uma outra placa…
o circuito funcionou porem entá com uma potencia muito baixa…
oq pode ter acontecido!?
obrigado
Olá Marcus
Antes funcionava em plena potência?
Sim!!
antes estava muito bom…soh que eu dei um curto em algum lugar do circuito +ele continuou funcionando…depois de um tempo parou ai eu tive q mudar de placa pra ver se era trilha…
sera q foi o tda q queimou!?
Olá Marcus
Nessa hora um injetor e um pesquisador de sinal ajuda muito!
Teste os capacitores tbem!
Toque com algum objeto de ferro no pino de entrada de sinal do TDA e veja se sai algum ronco no falante!
obrigado!
vou dar uma olhada nos capacitores..
eu axo q estou com problemas na fonte…mesmo medindo e dando oq tem q dar eu ainda axo q tem algo de errado…
vlw
meu amigo la no circuito tem um resistor de 680ohm, ele que satura o amplicador, troca ele por um de 100ohm isso vai resouver teu problema . beleza
Eu posso fazer esse serviço na minha parabólica eu tendo um receptor.Telesystem F11.
?!?
Fala toni, um abraço. Estou procurando um esquema de amplificador de 100w / 12 volts transistorizado. Sepuder me ajudar, agradeço.
Olá Rosivaldo
Vou ver se consigo, mais dê uma googlada ai por “car power amplifier circuit”
Boa sorte!
Olá Toni. Eu novamente. Gostaria de saber assim, no datasheet do TDA7294 em bridge diz que se ele funcionar com mais ou menos 25 volts, ele terá um impedância de 8 ohms, já se ele funcionar com mais ou menos 35 volts, ele terá uma impedância de 16 ohms. Quero ligar um subwoofer de 4 ohms. Se eu ligar ele em 35 volts ele queimará o alto-falante mais para isso ligarei duas resistências de 22R em paralelo que dará um total de 11R que abaixará a impedância para 5 ohms certo? Mais ele terá os 180W normalmente? Ele funcionará normalmente mesmo com baixas frequências (graves)? Mas informações no datasheet do TDA7294 em bridge. Desculpa o encômodo e aguardo resposta desde já…
Olá Flávio
Ele tem um boa resposta aos graves!
Sobre a impedância mais alta é para proteger o integrado, sobre resistências não sei vai conseguir com potência suficiente, prefiro ligar um subwoffer com dois auto-falantes de 4 Ohms em série
Olá Toni. Outra pergunta sobre o circuito. Ele funciona com um trafo de 29-29 AC que com capacitor vai pra -39-+39 volts. Acho que por enquanto só…
Olá Flávio
Vai funcionar bem no máximo do limite… use cargas de 16 Ohms!
un gusto los recibidos una vez probados va mi respuesta , agradecido desde ya . un abrazo..
Olá Roelme
Não entendi direito mais valeu pelo feedback!
Olá Toni, um Favorzinho seu.Gostaria de saber se você poderia me dizer se o pré-amplificador TL062 usa uma fonte simétrica o convencional. O link do PDF está logo abaixo http://www.datasheetcatalog.org/datasheet/texasinstruments/tl062.pdf Agardo resposta desde já…..
Olá Toni. Já fazia um tempinho que estava procurando o esquema do TDA7294 em bridge e encontrei. Valeu pela postagem em seu site….
Olá Flávio
Obrigado pela força!
Boa sorte com a montagem!
toni como é que os modulos para automoveis consegue grandes potencias
com os 12 volts da bateria?
Olá José
Com alguns truques! Nunca acredite que a potência informada é o que vai encontrar… Para alcançar potência tão alta abrem mão da qualidade… Pra conseguir todo essa potência eles te cobram bem caro por isso!
A bateria de 12 volts com certeza é um grande empecilho a grandes potências num automóvel… As vezes até brinco com os amigos que me mostram módulos de incríveis 2000 Watts RMS de potência, Agora pense mesmo que esse módulo aproveitasse 100% da energia, teríamos um corrente de cerca de + de 150 amperes circulando por um fio que não suporta nem 50 amperes! E olha que não aproveitam nem 70% da energia. Agora se observar os 2000 Watts é dividido entre as várias “saídas” uma 6 por exemplo, que dá um potência de +- 300 Watts por canal. Se prestar atenção nas especificações vai ver que essa potência máxima é quase possível com um distorção inaceitável! Enfim o que importa é que o som automotivo faça “Barulho” com 2000 ou 100 Watts de potência.
estes desenhos esta em tamanho real
ou voce tem as placas para vender
Olá Pedro
Tamanho Real, porém recomendo que baixe eles me PDF em melhor resolução!
Não temos as placa pra vender!
Ola Toni.. eu converti o layout da placa de pdf para jpeg a image esta muito grande 210x127mm a pinagem dos componentes não bate, vc poderia me dizer qual é medidada certa para fazer a placa.. desde ja eu agradeço.
Olá Edson
Não sei qual software utilizou! Mais aqui mediu 88.42 mm x 147.22 mm – e entre os pinos 1 e 15 são cerca de 17,5 mm!
ola Toni, eu fiz a conversão da image do PDF para JPEG em 2 programas diferentes a imagem do layout da placa não esta medida que vc informou, eu uso o corel para ver medidas, espelhar se for preciso e imprimir, não salvo nada no corel porque a qualidade de salvamento dele é ruim borra bém. Valeu att..
Você poderia colocar aqui a imagem 3D desse amplificador?
Olá Carlos
Em breve coloco, na realidade tô com problemas pra gera a imagem no Megapov!
É legal Toni esse esquema, vou procurar as peças para montar esse amplificador logo.
Olá Sirliadriano
Monte ai e nós dê o retorno!
Boa semana!